Nuove funzionalità della versione 2021 di Autodesk InfraWorks

Caratteristiche principali

È possibile esaminare tutte le funzionalità nuove e aggiornate nella parte inferiore di questa pagina.

Geometria del modellatore da Civil 3D Importazione unificata DWG e IMX Contenuto del ponte parametrico Supporto di ridimensionamento ad alta risoluzione Miglioramenti dell'importazione di modelli 3D
È stato migliorato notevolmente lo scambio di dati tra InfraWorks e Civil 3D, in modo da consentire l'utilizzo della geometria del modellatore completa da Civil 3D nei modelli di InfraWorks. Ciò integra anche il nuovo flusso di lavoro delle strutture civili. È stata migliorata l'importazione di dati IMX per ottimizzare lo scambio di dati tra Civil 3D e InfraWorks. È stato aggiunto ulteriore contenuto del ponte parametrico da Autodesk Inventor per l'utilizzo nei progetti di strutture civili di InfraWorks. È stato aggiunto il supporto di ridimensionamento ad alta risoluzione e abilitato per default in tutti i modelli di InfraWorks. È possibile utilizzare Opzioni applicazione per disattivare questa nuova opzione. È stata migliorata l'importazione di modelli 3D con riferimenti geografici per visualizzare il sistema di coordinate e i valori di rotazione da modelli 3D importati, come i modelli di Revit in formato FBX. Questo consente inoltre il posizionamento interattivo per i modelli 3D con riferimenti geografici.

Tutte le funzionalità nuove e aggiornate

Funzionalità Note
Moduli aggiuntivi per Autodesk InfraWorks
  • Sono stati apportati miglioramenti ad Autodesk Revit InfraWorks Updater per consentire il supporto di flussi di lavoro di strutture civili tra InfraWorks, Autodesk Civil 3D e Autodesk Revit.
Fare clic su Autodesk Connector for ArcGIS.
  • Ora è possibile non solo pubblicare la geometria e il contenuto dei layer desiderati in ArcGIS, ma anche selezionare gli attributi (e assegnare loro qualsiasi nome conforme alle convenzioni di denominazione ESRI) durante la pubblicazione di contenuto di InfraWorks nell'ambiente cloud di ArcGIS. Questa nuova funzionalità è disponibile anche durante l'esportazione di contenuto di InfraWorks in formato ESRI File Geodatabase (FGDB). Ciò consente di limitare con maggiore flessibilità l'accesso a qualsiasi informazione sensibile durante la pubblicazione.
Strutture civili
  • È stato rilasciato un flusso di lavoro per le strutture civili che si applica ad Autodesk Civil 3D, Autodesk InfraWorks e Autodesk Revit. Consultare l'intero flusso di lavoro qui: Flusso di lavoro strutture civili.
  • È stata anche aggiunta la possibilità di far corrispondere la pendenza dell'impalcato del ponte alla sopraelevazione di un modellatore importato da Civil 3D.
Condivisione
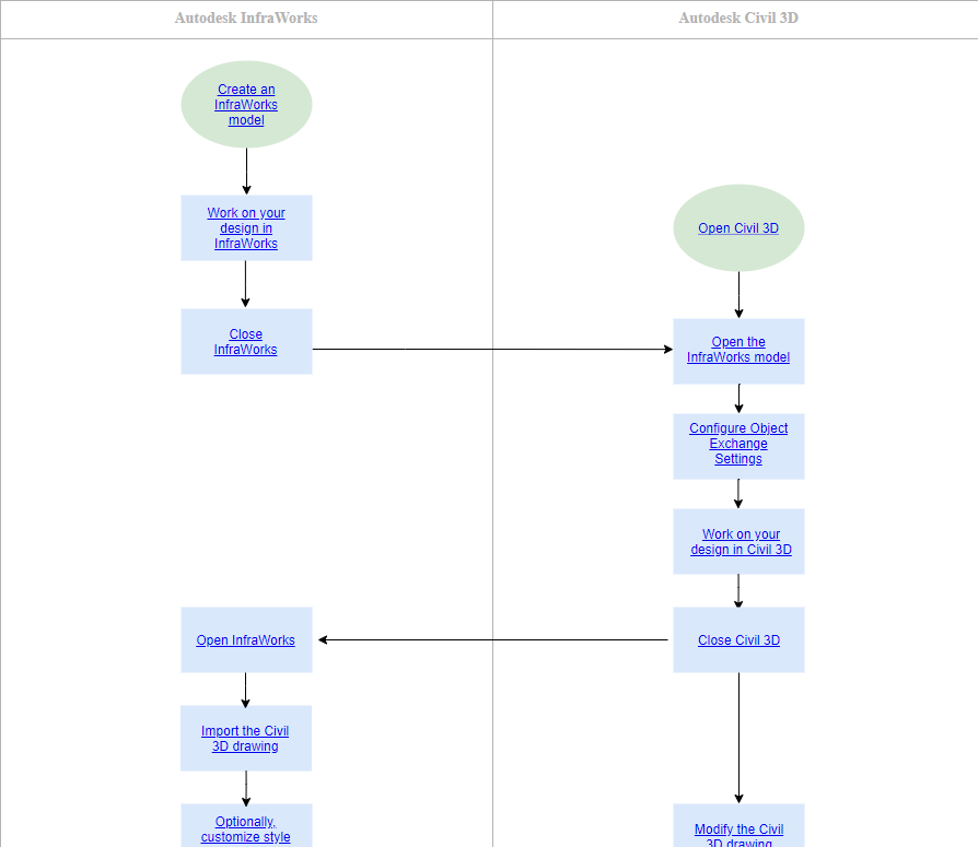
  • È stato migliorato il supporto per lo scambio di dati tra Autodesk InfraWorks, Autodesk Civil 3D e Autodesk Revit. Per ulteriori informazioni, consultare la sezione Scambio di dati della Guida.
Scambio di dati con Civil 3D
  • Sono state aggiunte 38 regole per supportare il mappaggio dei sottoassiemi e dei componenti di Civil 3D alle strade a componenti di InfraWorks.
  • È stata aggiunta l'opzione Strada a componenti del modellatore alla finestra di dialogo Configurazione fonte dati di InfraWorks per i dati relativi alle strade importati da Civil 3D. Ciò consente di utilizzare la geometria completa del modellatore di Civil 3D in InfraWorks.
  • Sono state attivate ulteriori opzioni di creazione scarpata per le strade a componenti del modellatore. Le nuove opzioni disponibili sono: Nessuna interazione superficie o Scarpata estesa.
Generale
  • È stato modificato lo stile di tutte le icone della barra degli strumenti per supportare un ridimensionamento con valori DPI elevati e colori divertenti.
Progettazione di strade
  • Nella finestra di dialogo Opzioni applicazione, pagina Configurazione unità, è stata aggiunta l'opzione Piedi US survey nell'elenco a discesa Tipo della scheda Trasporti. In precedenza le annotazioni di progressiva erano in piedi internazionali, cosa che provocava una discrepanza minore tra le etichette di progressiva e i dati stradali effettivi.
  • In Vista profilo, quando si posiziona il cursore su un gizmo non modificabile di un vertice altimetrico, BVC o EVC, il cursore viene visualizzato come simbolo "Non consentito".
  • Il comando Aggiungi curva modificato si trova nel menu contestuale Strada. Il comando verrà visualizzato nel menu finché la posizione del cursore può essere proiettata su una tangente orizzontale della strada selezionata. Questa modifica consente all'utente di controllare la posizione del vertice planimetrico della curva aggiunta utilizzando la posizione del cursore. Nelle versioni precedenti il comando veniva visualizzato solo quando il cursore era posizionato sull'asse della strada che limitava il punto in cui era possibile aggiungere la curva.

Punti salienti (InfraWorks 2021.2 - Versione di dicembre 2020)

Autodesk InfraWorks (2021.2 - Versione di dicembre 2020) è attualmente la versione più recente di Autodesk InfraWorks (2021). Vedere Come installare Autodesk InfraWorks se non è stato ancora eseguito l'aggiornamento a questa release.

Di seguito è presentata una panoramica dei principali miglioramenti introdotti nella versione 2021.2 di Autodesk InfraWorks.

Per informazioni tecniche, vedere le note di rilascio.

Caratteristiche principali

Finiture per strade modellatore Segnaletica orizzontale corsia
Aggiunte Finiture stradali per strade modellatore importate da Civil 3D. È possibile modificare la segnaletica orizzontale corsia in strade a componenti.

Caratteristiche principali (InfraWorks 2021.1)

Nuove funzionalità o miglioramenti nell'aggiornamento precedente (InfraWorks 2021.1). Per informazioni sui miglioramenti precedenti, vedere Novità delle versioni precedenti.

Funzionalità Note
Moduli aggiuntivi per Autodesk InfraWorks
  • Sono stati apportati miglioramenti ad Autodesk Revit InfraWorks Updater per consentire il supporto di flussi di lavoro di strutture civili tra InfraWorks, Autodesk Civil 3D e Autodesk Revit.
Strutture civili
  • È stato migliorato un flusso di lavoro per le strutture civili che si applica ad Autodesk Civil 3D, Autodesk InfraWorks e Autodesk Revit. Consultare l'intero flusso di lavoro qui: Flusso di lavoro strutture civili.
  • È stata aggiunta la possibilità di visualizzare la quota altimetrica della parte superiore della fondazione nella Pila quando viene selezionata una fondazione di ponte.
  • Aggiunta Analisi ponte perfezionata. Vengono presi in considerazione i tracciati con curvatura planimetrica, i piloni inclinati e le spalle. Fornisce inoltre modelli di graticcio, travi con scostamento ed elementi finiti che riflettono meglio il layout effettivo delle travi del ponte.
  • Sono stati introdotti riquadri trasversali, che rappresentano il riquadro strutturale tra piastra in acciaio e travi rettangolari in acciaio. Questa funzionalità supporta anche i diaframmi in acciaio, che vengono generalmente utilizzati in corrispondenza delle posizioni di supporto tra le travi.
Condivisione
  • È stato migliorato il supporto per lo scambio di dati tra Autodesk InfraWorks, Autodesk Civil 3D e Autodesk Revit. Per ulteriori informazioni, consultare la sezione Scambio di dati della Guida.
Generale
  • È stato migliorato il comportamento del pulsante "B" di grandi dimensioni nella barra delle utilità. Fare clic su questa opzione per aprire BIM 360 Document Management nel browser.
  • Sono stati aggiunti messaggi di errore dedicati in InfraWorks per istanze in cui non viene rilevata alcuna connessione Internet o si è verificato un problema di connessione a BIM 360
Pagina iniziale di InfraWorks
  • Abbiamo introdotto una nuova esperienza Pagina iniziale di InfraWorks ottimizzata, con le schede Recente e BIM 360.
  • L'icona del menu a discesa Notifiche visualizzerà un contrassegno aggiuntivo quando sono presenti nuovi messaggi non letti.
  • È stata migliorata la visualizzazione dei modelli nella Pagina iniziale di InfraWorks. Ora, i file .IWM vengono elencati in InfraWorks quando i modelli di BIM 360 vengono copiati in BIM 360.
  • Lo stato di un modello verrà aggiornato automaticamente dopo il download di un modello cloud non ancora memorizzato nella cache e, viceversa, dopo l'eliminazione della cache locale di un modello cloud, senza dover aggiornare manualmente la pagina.
  • Sono state migliorate le azioni del modello disponibili nella scheda Recenti della nuova schermata Pagina iniziale di InfraWorks.
  • È stata aggiunta la possibilità di rimuovere i modelli dall'elenco Recenti (senza eliminare il modello stesso).
  • È stata reimplementata la sezione Avvisi come elenco a discesa della barra delle utilità.
  • È stato aumentato a 10 il numero di modelli visualizzati in Recenti.
Model Builder
  • È stata aggiunta la possibilità di selezionare un Sistema di coordinate durante la creazione del modello con Model Builder. Questo semplifica notevolmente il processo di utilizzo dei modelli di Model Builder nei flussi di lavoro tra prodotti.
Nuvole di punti
Progettazione di strade
  • È stata aggiunta un'opzione scarpata alla pila di componenti per la modifica della scarpata per le regioni del modellatore selezionate in una strada a componenti del modellatore.
  • Sono stati aggiunti nuovi menu per passare dalla strada a componenti del modellatore alla strada a componenti quando si selezionano più strade o componenti.
  • Le informazioni relative ai modellatori di Civil 3D, quali il nome della regione linea base, il nome della linea base orizzontale e il nome della linea base verticale, vengono ora visualizzate nella pila per una strada a componenti del modellatore selezionata.
  • È stato anche migliorato il controllo Segnaletica orizzontale corsia nella pila e sono stati rimossi i problemi relativi alle ombre della segnaletica orizzontale corsia.
  • È stata semplificata la mappatura dei materiali per i modellatori importati da Civil 3D, sono stati abilitati i parametri del modellatore affinché siano accessibili sulla pila ed è stato esteso il numero di modellatori che possono essere importati in InfraWorks.