Novos recursos da versão 2021 do Autodesk InfraWorks
Destaques
Na parte inferior desta página, você poderá conhecer todos os recursos novos e atualizados.
Todos os recursos novos e atualizados
| Recurso |
Notas |
| Complementos do Autodesk InfraWorks |
- Fizemos aprimoramentos no Atualizador do InfraWorks para Autodesk Revit com a finalidade de oferecer suporte a fluxos de trabalho de estruturas civis entre o InfraWorks, o Autodesk Civil 3D e o Autodesk Revit.
|
| Autodesk Connector para ArcGIS |
- Agora você não apenas pode publicar a geometria desejada e o conteúdo da camada no ArcGIS, como também pode selecionar atributos (e dar qualquer nome a eles, desde que sigam as convenções de nomenclatura ESRI) ao publicar o conteúdo do InfraWorks no ambiente de nuvem do ArcGIS. Esta nova funcionalidade também está disponível ao exportar o conteúdo do InfraWorks para o formato de banco de dados geográfico do arquivo ESRI (FGDB). Isso proporciona mais flexibilidade para restringir o acesso a qualquer informação confidencial durante a publicação.
|
| Estruturas civis |
- Lançamos um fluxo de trabalho para estruturas civis que abrange o Autodesk Civil 3D, o Autodesk InfraWorks e o Autodesk Revit. Confira todo o fluxo de trabalho aqui: Fluxo de trabalho de estruturas civis.
- Agora também é possível fazer com que a inclinação do tabuleiro da ponte corresponda à superelevação de um corredor importado do Civil 3D.
|
| Colaboração |
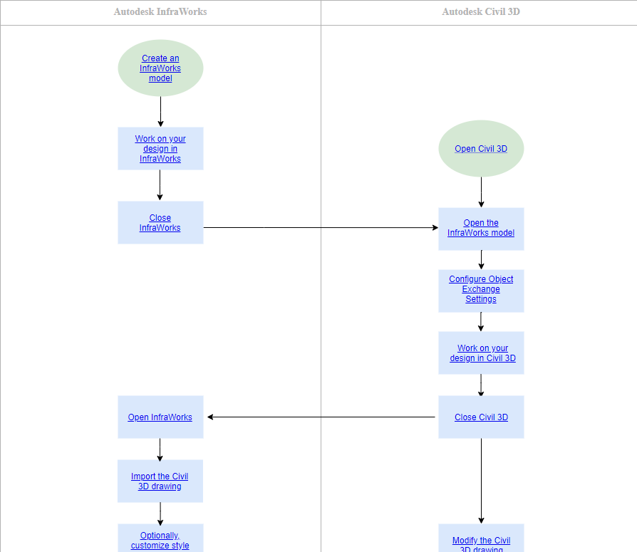
- Melhoramos o suporte ao intercâmbio de dados entre o Autodesk InfraWorks, o Autodesk Civil 3D e o Autodesk Revit. Consulte a seção Intercâmbio de dados da ajuda para obter mais informações.
|
| Intercâmbio de dados com o Civil 3D |
- Adicionamos 38 regras para oferecer suporte ao mapeamento de submontagens e componentes do Civil 3D para componentes de estrada do InfraWorks.
- Adicionamos a opção Componente de estrada de corredor à caixa de diálogo Configuração da origem de dados do InfraWorks para dados importados de estrada do Civil 3D. Isso permite utilizar toda a geometria do corredor do Civil 3D no InfraWorks.
- Habilitamos mais opções de taludes para componentes de estradas de corredor. Estas são as novas opções: Nenhuma interação de superfície e Taludes estendidos.
|
| Geral |
- Todos os ícones da barra de ferramentas foram reformulados para oferecer suporte a dimensionamento de DPI alto e cores lúdicas.
|
| Projeto de estradas |
- Na caixa de diálogo Opções do aplicativo, página Configuração de unidade, adicionamos "Pés da pesquisa US" como uma opção na lista suspensa Tipo da guia Transporte. Anteriormente, as anotações de estaca eram feitas em pés internacionais, o que causava uma pequena discrepância entre as legendas da estaca e os dados reais da estrada.
- No gráfico do perfil longitudinal, quando você passa o cursor sobre uma alça não editável em um PVI, um BVC ou um EVC, o cursor é exibido como o símbolo de "proibido".
- O comando "Adicionar curva" foi incluído no menu de contexto Estrada. O comando será exibido no menu, desde que a localização do cursor possa ser projetada em uma tangente horizontal da estrada selecionada. Essa alteração permite que o usuário controle a localização do PI da curva que está sendo adicionada com base na posição do cursor. Em versões anteriores, o comando só era exibido quando o cursor estava sobre a linha de centro da estrada, o que limitava os locais onde a curva podia ser adicionada.
|
Destaques (InfraWorks 2021.2 - dezembro de 2020)
O Autodesk InfraWorks (2021.2 - dezembro de 2020) é a versão mais recente do Autodesk InfraWorks (2021). Consulte Para instalar o Autodesk InfraWorks se você ainda não tiver atualizado para esta versão.
Em seguida, você encontrará uma visão geral dos principais aprimoramentos do Autodesk InfraWorks 2021.2.
Para obter os detalhes técnicos, consulte as notas de versão.
Destaques
| Acabamentos para estradas de corredor |
Marcações da pista |
 |
 |
| Adicionamos o recurso Acabamentos da estrada para estradas de corredor migradas do Civil 3D. |
Agora é possível modificar Marcações da pista para componentes de estrada. |
Destaques (InfraWorks 2021.1)
Novos recursos ou aprimoramentos da atualização anterior (InfraWorks 2021.1). Consulte Novidades em versões anteriores para ver os aprimoramentos anteriores.
| Recurso |
Notas |
| Complementos do Autodesk InfraWorks |
- Fizemos aprimoramentos no Atualizador do InfraWorks para Autodesk Revit com a finalidade de oferecer suporte a fluxos de trabalho de estruturas civis entre o InfraWorks, o Autodesk Civil 3D e o Autodesk Revit.
|
| Estruturas civis |
- Aprimoramos o fluxo de trabalho de estruturas civis que abrangem o Autodesk Civil 3D, o Autodesk InfraWorks e o Autodesk Revit. Confira todo o fluxo de trabalho aqui: Fluxo de trabalho de estruturas civis.
- Agora é possível visualizar a parte superior da elevação da fundação na Pilha quando a fundação de uma ponte é selecionada.
- Adicionamos o recurso Análise de ponte refinada. Alinhamentos com curvatura de planta, pilares torcidos e encontros são levados em conta. Este recurso também fornece grelhas, longarinas de deslocamento e modelos de elementos finitos que refletem melhor o layout real das longarinas de ponte.
Incluímos estruturas transversais para representar esqueletos estruturais entre longarinas de caixa de aço e placa de aço. Esse recurso também oferece suporte a diafragmas de aço, que normalmente são usados em locais de suporte entre longarinas.
|
| Colaboração |
- Melhoramos o suporte ao intercâmbio de dados entre o Autodesk InfraWorks, o Autodesk Civil 3D e o Autodesk Revit. Consulte a seção Intercâmbio de dados da ajuda para obter mais informações.
|
| Geral |
- Aprimoramos o comportamento do botão "B" grande na barra de utilitários. Clique nele para abrir o BIM 360 Document Management no navegador.
- Adicionamos ao InfraWorks mensagens de erro dedicadas para instâncias em que não há conexão com a Internet detectada ou há um problema de conexão com o BIM 360.
|
| Página inicial do InfraWorks |
- Otimizamos a experiência do usuário na página Início do InfraWorks, que agora apresenta as guias Recentes e BIM 360.
O ícone do menu suspenso Notificações exibe um sinal adicional quando há novas mensagens não lidas. - Melhoramos a exibição de modelos na página Início do InfraWorks. Agora, arquivos .IWM são listados no InfraWorks quando modelos do BIM 360 são copiados no BIM 360.
- O estado de um modelo é atualizado automaticamente depois do download de um modelo de nuvem que ainda não foi armazenado em cache, e vice-versa, após a exclusão do cache local de um modelo de nuvem, sem que seja necessário atualizar a página manualmente.
- Foram feitos aprimoramentos nas ações de modelo disponíveis na guia Recentes da nova página Início do InfraWorks.
- Agora é possível remover modelos da lista Recentes (sem excluir o modelo propriamente dito).
- Reimplementamos a seção Avisos como um menu suspenso da barra de utilitários.
- Aumentamos para dez o número de modelos exibidos em Recentes.
|
| Gerador de modelo |
- Agora é possível selecionar um sistema de coordenadas durante a criação de modelos com oGerador de modelo. Isso simplifica muito o uso de modelos do Gerador de modelo em fluxos de trabalho que abrangem vários produtos.
|
| Nuvens de pontos |
|
| Projeto de estradas |
- Uma opção de taludes foi adicionada à pilha de componentes para permitir a modificação de taludes das regiões selecionadas no corredor de um componente de estrada de corredor.
- Adicionamos novos menus para permitir alternar entre o componente de estrada de corredor e o componente de estrada quando são selecionadas várias estradas ou componentes.
- Agora, as informações relacionadas a corredores do Civil 3D, como nome da região da linha base, nome da linha base horizontal e nome da linha base vertical, são desconsideradas na Pilha de componentes de estrada de corredor selecionados.
- Também fizemos aprimoramentos no controle Marcações de pista da Pilha e resolvemos problemas de sombras de marcação de pista.
- Simplificamos o mapeamento de materiais de corredores importados do Civil 3D, tornamos os parâmetros de corredor acessíveis na pilha e estendemos o número de corredores que podem ser importados para o InfraWorks.
|