• Help Home
  • English (US)
    1. English (US)
    2. 简体中文
    3. 繁體中文
    4. Čeština
    5. Deutsch
    6. English (UK)
    7. Español
    8. Français
    9. Magyar
    10. Italiano
    11. 日本語
    12. 한국어
    13. Polski
    14. Português (Brasil)
    15. Русский
Autodesk Civil 3D 2026
    • What's New in Civil 3D
      • What's New in Civil 3D 2026
    • Release Notes
    • Help
    • Drainage Design and Analysis Tools
    • Tutorials
    • Best Practices Guide
    • Have You Tried
    • Subassembly Reference
    • Subassembly Composer Help
    • Project Explorer Help
    • IFC 4.3 Extension for Autodesk Civil 3D
    • Dynamo for Civil 3D
    • Survey and Transform Tools for Coordinate Geometry (in English only)
    • Infrastructure Content Authoring
    • Content Browser Help
    • Object Enabler Help
    • CAiCE Translator Help
    • API Reference Guide
    • Developer's Guide
      • API Developer's Guide
        • About the Developer's Guide
        • Getting Started
        • Root Objects and Common Concepts
        • Surfaces
        • Alignments
        • Profiles
        • Sections Overview
        • Pipe Networks
        • Corridors
        • Points
        • Data Shortcuts
        • Rail
        • Creating Custom Subassemblies Using .NET
        • Converting VBA Subassemblies to .NET
        • Legacy COM API
          • Using VBA in Autodesk Civil 3D
          • Root Objects and Common Concepts in COM
          • Survey in COM
          • Points in COM
          • Surfaces in COM
          • Sites and Parcels in COM
          • Alignments in COM
          • Profiles in COM
            • Object Hierarchy
            • Profiles
            • Profile Views
            • Sample Programs
          • Sections in COM
          • Data Bands in COM
          • Pipe Networks in COM
          • Corridors in COM
          • Object Hierarchy
          • Creating Client Applications
        • .NET Core Developer's Guide
    • Learn AutoCAD Map 3D
    • Use AutoCAD Map 3D
    • Customize AutoCAD Map 3D
    • AutoCAD User's Guide
    • Customization and Administration Guides
    • AutoLISP: Developer's Guide
    • AutoLISP: Reference
    • Autodesk Civil 3D Installation
    Share
    • Email
    • Facebook
    • Twitter
    • LinkedIn
     
     

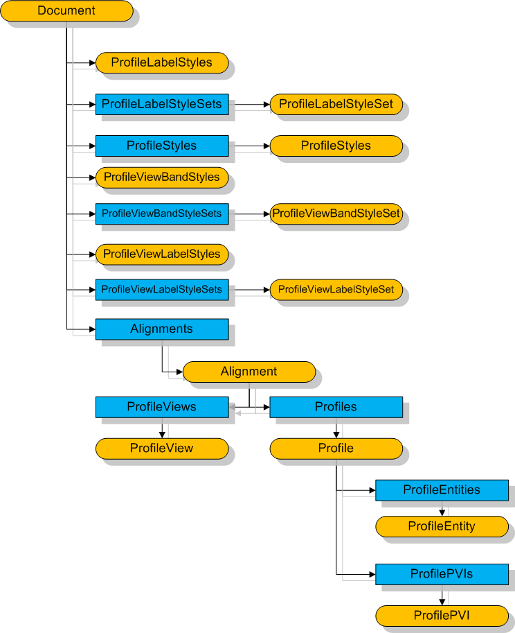
    Object Hierarchy

    Profile Object Model

    Parent topic: Profiles in COM

    Was this information helpful?

    Except where otherwise noted, this work is licensed under a Creative Commons Attribution-NonCommercial-ShareAlike 3.0 Unported License. Please see the Autodesk Creative Commons FAQ for more information.

    • Privacy Statement
    • Legal Notices & Trademarks
    • Report Noncompliance
    • © 2025 Autodesk Inc. All rights reserved