繼續插入液壓元件以完成液壓圖。
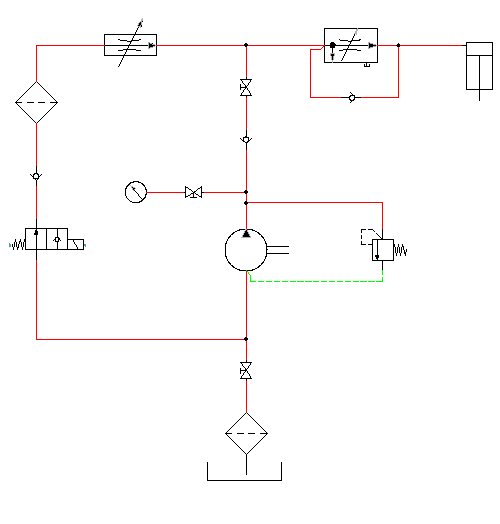
對液壓圖面的其他作業包括在泵的左側插入壓力規格和止回閥,然後沿圖面的頂端插入一些裝置 (汽缸、限流器、過濾器、止回閥和兩路閥)。
插入元件


。 查找
指定插入點:
進行相應選取以將壓力規格放置在泵的最左側 (略微靠上)
元件標籤: MTR1
描述: 行 1: 壓力規格
按一下「確定」。


。 查找
指定插入點:
進行相應選取以將閥放置在壓力規格的右側


。 查找
指定配線起點或 [配線類型(T)/X = 展示連接(X)]:
選取壓力規格上的右側連接點
指定配線末端或 [繼續(C)]:
將管拖曳至右側,並按一下閥上的左側連接點
指定配線起點或 [快速移動(S)/配線類型(T)/X = 展示連接(X)]:
選取閥上的右側連接點
指定配線末端或 [繼續(C)]:
將管拖曳至右側,並按一下垂直管,然後按一下右鍵



。 查找
| 圖示 | 要插入的符號 |
|---|---|
|
「兩通閥」 |
|
「一般閥」 |
|
「過濾器」 |
|
「限流器」 |
|
「限流器」 |
|
「汽缸」 |


。 查找



。 查找
指定插入點: 進行相應選取以將閥放置在限流器下方


。 查找

即可完成液壓線路圖圖解。
如果您要建立氣動圖面,請使用「線路圖」頁籤
「插入元件」面板上的「插入氣動元件」工具。請參閱「額外資源庫展示」專案中的氣動展示圖檔 (Demo03.dwg)。