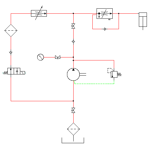
引き続き油圧コンポーネントを挿入して、油圧図を完成します。
油圧図作成の残りの手順は、圧力ゲージとチェック バルブをポンプの左側に挿入し、図面の最上部にデバイス(シリンダ、リストリクタ、フィルタ、チェック バルブ、および 2 ウェイ バルブ)を挿入することです。
コンポーネントの挿入


の順にクリックします。 検索
挿入点を指定:
圧力ゲージをポンプの左側の離れたところ(少し上)に配置します。
[コンポーネント タグ]: MTR1
[説明]: 1 行目: [圧力ゲージ]
[OK]をクリックします。


の順にクリックします。 検索
挿入点を指定:
圧力ゲージの右側をクリックして、バルブを配置します。


の順にクリックします。 検索
配線の始端を指定または[配線タイプ(T)/接続点を表示(X)]:
圧力ゲージの右側の接続点をクリックします。
配線の終端を指定 または[続きから(C)]:
パイプを右にドラッグして、バルブの左接続点をクリックします。
配線の始端を指定または[スクート(S)/配線タイプ(T)、接続点を表示(X)]:
バルブの右接続点を選択します。
配線の終端を指定 または[続きから(C)]:
パイプを右にドラッグして、垂直のパイプをクリックし、右クリックします。



の順にクリックします。 検索
| アイコン | 挿入するシンボル |
|---|---|
|
[2 方弁] |
|
[汎用弁] |
|
[フィルタ] |
|
[リストリクタ] |
|
[リストリクタ] |
|
[シリンダ] |


の順にクリックします。 検索



の順にクリックします。 検索
挿入点を指定: リストリクタの下をクリックして、バルブを配置します。


の順にクリックします。 検索

油圧回路図が完成しました。
空圧回路図を作成する場合は、[コンポーネントを挿入]パネル
[回路図]タブの[空圧コンポーネントを挿入]ツールを使用します。Extra Library Demo プロジェクトの空圧図デモ図面ファイル(Demo03.dwg)を参照してください。