
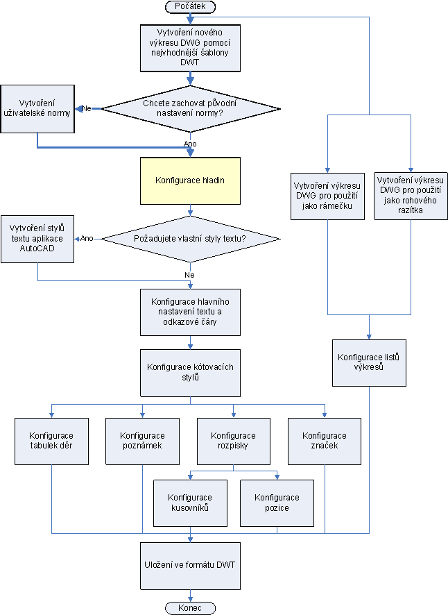
Společnost XYZ již mnoho let používá aplikaci AutoCAD a má zavedeny směrnice pro používání hladin. Požaduje, aby se hladiny aplikace AutoCAD Mechanical řídily stejnými směrnicemi.
Přejmenování hladin
Názvová konvence „AM_“ se tedy změní tak, aby odpovídala již používaným názvům. Kromě toho mají některé hladiny odlišné vlastnosti, jakými jsou zejména barva, typ čáry a tloušťka čáry, což vyžaduje úpravu výchozích nastavení.
|
Název hladiny ACM |
Název hladiny společnosti |
Barva |
Typ čáry |
Tloušťka čáry |
|---|---|---|---|---|
|
AM_0 |
OBRYSOVÉ_ČÁRY |
Bílá (7) |
Souvislá |
0,50 mm |
|
AM_3 |
SKRYTÉ |
Purpurová (6) |
Skrytá (AM_ISO02W050) |
0,25 mm |
|
AM_4 |
POMOCNÉ |
Zelená (3) |
Souvislá |
0,25 mm |
|
AM_5 |
KÓTY |
Červená (1) |
Souvislá |
0,25 mm |
|
AM_6 |
TEXT |
Žlutá (2) |
Souvislá |
0,35 mm |
|
AM_7 |
OSY |
Azurová (4) |
Osy (AM_ISO08W050) |
0,25 mm |
|
AM_8 |
ŠRAFOVÁNÍ |
Červená (1) |
Souvislá |
0,25 mm |
|
AM_CL |
KONSTRUKČNÍ_ČÁRY |
Modrá (1) |
Souvislá |
0,25 mm |
Hladiny pro normalizované součásti
Společnost požaduje, aby normalizované součásti nebyly vytvářeny ve speciálních hladinách normalizovaných součástí (výchozí nastavení), nýbrž v již dříve přejmenovaných hladinách.
Vytvoření hladiny
Společnost XYZ požaduje, aby byly značky, jako jsou pozice, svary a značky povrchové úpravy, umístěny na hladinu, která je vyhrazena pro značky, a nikoli na stejnou hladinu jako kóty (AM_5). Tato úprava vyžaduje vytvoření hladiny nazvané ZNAČKY a následné namapování značek na tuto hladinu.
|
Název hladiny ACM |
Název hladiny společnosti |
Barva |
Typ čáry |
Tloušťka čáry |
|---|---|---|---|---|
|
AM_5 |
SYMBOLS |
Červená (1) |
Souvislá |
0,35 mm |