
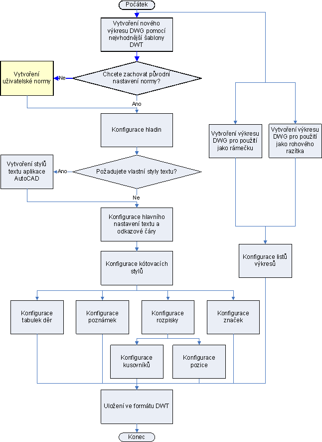
Společnost XYZ chce aplikaci AutoCAD použít v celém oddělení strojírenských návrhů. Společnost XYZ používá směrnice pro technické kreslení, které odpovídají normě ISO. Společnost však zavedla hladiny a barvy objektů, které norma nijak přísně neupravuje a které jsou odlišné od výchozích nastavení pro normu ISO obsažených v aplikaci AutoCAD Mechanical. Proto se společnost rozhodla použít pozměněnou verzi normy ISO. Aby původní norma ISO zůstala zachována k referenčním účelům, vytvoří se uživatelsky definovaná norma s názvem „Společnost XYZ“ vycházející z normy ISO.