|
Access: |
Ribbon:
CAM tab
Toolpath panel
Simulate
|
The Simulation feature allows you to verify that the generated toolpath is as intended. The simulation operation is started by first choosing the operations of interest from the CAM Browser and then right-clicking and selecting Simulate from the pop-up context menu. Alternatively, it is possible to double-click on a single toolpath item in the CAM Browser to simulate the corresponding toolpath. The operations are simulated in the original order as they appear in the CAM Browser. Once started, the Simulation dialog box is opened and the active model viewport is changed into a dedicated simulation view with the Simulation player and Simulation player timeline displayed at the bottom of the screen.

Simulation - You can control the current tool position on the position slider located on the Simulation player at the bottom of the simulation view

The tool animation mode is first entered by clicking the Play button on the Simulation player. The animation can then be paused and played by clicking the Pause and Play button, respectively.
The animation speed can be adjusted using the feedrate slider at the bottom of the player. Positioning the slider in the middle stops the animation. Positioning the slider to the left and right makes the animation run backwards and forwards, respectively.
Located just below the Simulation player at the bottom of the graphics window is the Simulation player timeline. This control provides a "timeline", in terms of toolpath length, of the entire simulation.

A facing strategy appears as the first operation in the Simulation player timeline control
Each segment of the control represents one operation with the length of each segment based on the length of the toolpath in that operation. This provides a visual and easy method of locating a particular point in time during the simulation. As shown in the above image, hovering your mouse over a control segment displays a tooltip listing the strategy, tool, setup name, work offset and machining time for that operation.
Should a collision occur between the shaft or holder with the stock, a red marker appears on the timeline control with a tooltip describing the collision.

Any position bookmarks added to a toolpath appear as yellow markers on the timeline control. For more information about toolpath position bookmarks, see the Inventor HSM Express topic: To Use the Simulation Player Marking Menu.
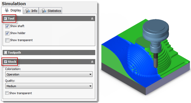
Display tab settingsThe Display tab provides numerous simulation options and contains information about the current tool position.

The Tool group lets you toggle the on/off visibility of the tool shaft and tool holder during the simulation. You can also choose to have them shown transparently which enables you to see right through them.

The Toolpath group contains various options for controlling the toolpath visualization. The available options allow the entire toolpath, all toolpath before or after the current tool position, toolpath for the operation, or toolpath tail until the current tool position to be shown during animation.

The Stock group allows you to specify if the stock is shown or not by enabling the Stock check box at the top left of the group. It also contains various options for controlling the stock colorization, quality, material, and stock transparency. For more information about stock colorization, see the Inventor HSM Express Help topic: About Showing Stock Simulation.
The Stock group allows you to specify if the stock is shown or not by enabling the Stock check box at the top left of the group. It also contains various options for controlling the stock colorization, quality, material, and stock transparency. You can also choose between Standard and Fast (3-axis only) stock simulation modes. For more information about stock simulation modes, colorization, stopping on collision, and showing a comparison between part and stock, see the Inventor HSM Express Help topic: About Showing Stock Simulation.
Info tab settingsThe Info tab provides information about the current tool position and machine. The numbered operation description for the current strategy and the active tool are also displayed.

The Position group contains information about the current tool position. The information includes the current position, spindle speed, feedrate, and movement. In non-animation mode the information applies to the currently highlighted position if active and otherwise the current tool position, whereas in animation mode the current tool position is always shown.

The operation-specific information for the strategy containing the current tool position or highlighted position is shown in the Operation group. The numbered operation description given in the Operation dialog box for the strategy and the active tool are displayed.

This group shows information about the machine for which the simulation is generated. It is particularly helpful when using a multi-axis strategy.

Points on the stock can be measured by moving the mouse cursor over the point of interest. The Distance: value in the Verification group displays the signed (positive or negative) minimum distance between the stock and the model surface. A negative value indicates a gouge.
Statistics tab settings
The Statistics group contains information about the entire toolpath being simulated. The current information is the total machining time, the total machining distance, the number of operations performed, and the number of tool changes. Please note that the machining time is a rough estimate which can be far from the actual machining time after post processing.
The coordinate system orientation is shown in the lower-left corner of the view. However, the tool orientation of the active operation is also indicated using a coordinate system located at the tool orientation origin.
The mouse allows control of the simulation view similar to the normal behavior of the model viewport. Endpoints within the toolpath can be highlighted by moving the mouse pointer over the point. The toolpath direction is indicated at the highlighted position using an arrow. Left-clicking on a highlighted toolpath endpoint makes the highlighted position the current tool position. Rotation around the model center is done using the middle mouse button. Rotation around a toolpath endpoint is possible by clicking the middle button twice slowly while not moving the mouse and holding down the button on the second click. If the mouse is equipped with an extra mouse button this can be used to fit the model and toolpath to the current view.
Measurement between points is possible by holding down the Shift key while pressing the left mouse button.
In addition to the ordinary simulation, you can enable the Stock check box to show stock inside the normal simulation. It is also possible to show the tool, toolpath, and stock individually or together, by enabling or disabling the respective Tool, Toolpath, and Stock check boxes.

Simulation with tool and stock shown

Simulation with tool and toolpath shown
In Simulation, it is possible to single-step through a toolpath by clicking the Next and Previous buttons while the simulation is paused; each click jumps to the next or previous point in the toolpath.

Single stepping in simulation
To learn more about Simulation playback options, see the Inventor HSM Express Help topic: To Use the Simulation Player Marking Menu.