概要 - AutoCAD Mechanical を設定する

図面の作成を開始する前に、AutoCAD Mechanical を設定し、その設定を固定します。

最初は AutoCAD Mechanical に付属するストック テンプレートの 1 つに基づいて図面を作成します。これらのテンプレートは、国際製図規格に準拠しています。会社でさまざまな製図規格を使用している場合は、その規格に対応するテンプレートを使用し、要件ごとの設定を修正し、新しいテンプレートを保存します。

[オプション]ダイアログ ボックスでは、特に[AM:規格]タブの環境設定を処理します。このダイアログ ボックスの設定は、システム全体の設定と図面全体の設定に大きく分類できます。システム全体の設定は Windows レジストリに保存され、開いたすべての図面に適用されます。図面全体の設定は作成したテンプレートに保存されます。[オプション]ダイアログ ボックスでは、アイコンがこれらの設定を表します。

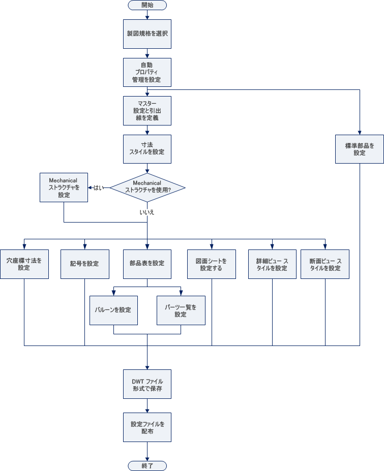
このダイアログ ボックスには多くの環境設定があり、複数の設定ワークフローを作成できます。以下の図表は、高レベルの設定フローチャートを示しています。このフローチャートでは、さまざまな設定操作の相互依存性が考慮されており、ほとんどの状況に適用できるワークフローを作成できます。フローチャート内のボックスをクリックすると、関連情報が表示されます。

概要 - 製図規格を選択する FAQ: 自動プロパティ管理の概要 概要 - 文字と引出線のマスター設定を定義する 概要 - 寸法スタイルを設定する 概要 - 標準部品のコンテンツ ライブラリを設定する 概要 - Mechanical ストラクチャを設定する 概要 - 穴座標寸法のレイアウトを設定する 概要 - 記号を設定する 概要 - 部品表を設定する 概要 - 図面シートを設定する AutoCAD Mechanical の詳細ビュー スタイル 概要 - AutoCAD Mechanical の断面ビュー スタイル 概要 - 規格に基づいてバルーンをセットアップする 概要 - 規格に基づいたパーツ一覧を設定する 概要 - 設定ファイルを配布する

システムの設定が終了すると、新しい .dwt ファイル(図面テンプレート)と、カスタムの表題欄、カスタムのパーツ一覧などを含む .dwg(図面)ファイルなどのその他のファイルが作成されます。これらのファイルを AutoCAD Mechanical を実行している他のコンピュータの対応するフォルダにコピーします。あるいは、共有フォルダにコピーし、[オプション]ダイアログ ボックスの[ファイル]タブを使用して、これらのファイルを選択することもできます。

フローチャートにリンクされているトピックを次に示します。