|
Вызов |
Лента:
вкладка CAM
панель "Траектория"
Моделировать
|
Функция моделирования позволяет убедиться в том, что сформированная траектория перемещения инструмента выполняется заданным образом. Моделирование начинается с выбора нужных операций в Обозревателе CAM. Затем необходимо щелкнуть правой кнопкой мыши и выбрать пункт Моделировать в контекстном меню. Кроме того, для моделирования соответствующей траектории перемещения инструмента можно дважды щелкнуть один элемент траектории в Обозревателе CAM. Операции моделируются в исходном порядке, в котором они отображаются в Обозревателе CAM. После запуска открывается диалоговое окно Моделирование, и видовой экран активной модели изменяется на вид выбранного моделирования. В нижней части экрана отображаются Симулятор и Шкала времени симулятора.

Моделирование. Текущим положением инструмента можно управлять с помощью ползунка воспроизведения, который расположен в симуляторе в нижней части вида моделирования

Первый раз режим анимации инструмента открывается по щелчку кнопки "Старт" в симуляторе. Впоследствии анимацию можно приостановить и воспроизвести, нажав кнопки "Пауза" и "Старт" соответственно.
Скорость анимации можно регулировать с помощью ползунка скорости подачи в нижней части проигрывателя. При размещении ползунка посередине анимация останавливается. При размещении регулятора в левой и в правой части анимация прокручивается вперед и назад соответственно.
Шкала времени симулятора располагается в нижней части графического окна под симулятором. Этот элемент управления представляет собой "шкалу времени" всего моделирования (в выражении длины траектории перемещения инструмента).

Обточка отображается как первая операция в элементе управления "Шкала времени симулятора"
Каждый сегмент элемента управления представляет одну операцию; длина каждого сегмента основана на длине траектории перемещения инструмента в этой операции. Таким образом обеспечивается визуальный и удобный способ поиска определенной временной точки в процессе моделирования. Как показано на изображении выше, при наведении курсора на сегмент элемента управления отображается подсказка с перечислением метода, инструмента, имени настройки, рабочего смещения и времени обработки для этой операции.
В случае пересечения вала или патрона с заготовкой на шкале времени отображается красный маркер с подсказкой, в которой описывается пересечение.

Любые закладки положения, добавленные в траекторию перемещения инструмента, отображаются в виде желтых маркеров на элементе управления шкалы времени. Дополнительные сведения о закладках положения траектории перемещения инструмента см. в разделе Inventor HSM Express Использование отслеживающего меню симулятора.
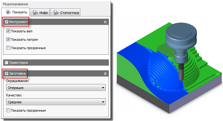
Настройки на вкладке "Отображение"На вкладке Отображение содержатся параметры моделирования, а также сведения о текущем положении инструмента.

ГруппаИнструмент позволяет включать/отключать видимость вала и патрона инструмента во время моделирования. Кроме того, их можно отобразить в прозрачном режиме для облегчения видимости.

В группе Траектория содержатся различные параметры для управления визуализацией траектории перемещения инструмента. Доступные параметры позволяют показать во время анимации всю траекторию перемещения инструмента, всю траекторию до или после текущего положения инструмента, траекторию для операции или часть траектории до текущего положения инструмента.

Группа Заготовка позволяет показать или скрыть заготовку, установив флажок Заготовка в левом верхнем углу группы. Кроме того, в ней содержатся различные параметры для управления окраской, качеством, материалом и прозрачностью заготовки. Пользователи Inventor HSM и Inventor HSM Professional могут также выбрать режим моделирования заготовки: Стандарт и Быстро (только по трем осям). Более подробные сведения об окраске инструмента см. в разделе справки Inventor HSM Express Демонстрация моделирования заготовки.
Настройки на вкладке "Инфо"На вкладке Инфо содержится информация о текущем положении инструмента и станке. Кроме того, здесь представлено описание нумерованных операций для текущего метода и активного инструмента.

В группе Позиция содержится информация о текущем положении инструмента. Эта информация включает в себя текущее положение, скорость вращения шпинделя, скорость подачи и перемещение. В режиме без анимации данные сведения применяются к выделенному в настоящий момент положению (если этот параметр активен) или к текущему положению инструмента. В режиме анимации всегда отображается текущее положение инструмента.

В группе Операция отображается вся важная информация об операции для метода, в котором содержится текущее или выделенное положение инструмента. Отображается описание нумерованных операций для метода и активного инструмента, представленное в диалоговом окне Операция.

Точки на заготовке можно измерить, перемещая курсор на нужную точку. В значении Расстояние группы Проверка отображается минимальное расстояние между заготовкой и поверхностью модели со знаком (положительное или отрицательное). Отрицательное значение указывает на врезку.
Настройки на вкладке "Статистика"
В группе Статистика содержится информация обо всей моделируемой траектории перемещения инструмента. На данный момент отображается общее время обработки, общее расстояние обработки, количество выполняемых операций и количество смен инструмента. Обратите внимание, что время обработки приблизительное и может значительно отличаться от реального времени обработки после постобработки.
В левом нижнем углу вида отображается ориентация системы координат. Однако ориентация инструмента активной операции также указана с помощью системы координат, расположенной в начале координат ориентации инструмента.
Указатель мыши позволяет управлять видом моделирования аналогично обычному поведению в видовом экране модели. Конечные точки в траектории перемещения инструмента выделяются при наведении курсора на точку. Направление траектории перемещения инструмента указывается стрелкой в выделенном положении. При щелчке левой кнопкой мышки на выделенной конечной точке траектории перемещения инструмента выделенное положение становится текущим положением инструмента. Поворот вокруг центра модели выполняется с помощью средней кнопки мыши. Поворот вокруг конечной точки траектории перемещения инструмента можно выполнить, медленно щелкнув средней кнопкой мыши дважды, не перемещая курсор и удерживая кнопку при втором щелчке. Если у мыши есть дополнительная кнопка, ее можно использовать для вписания модели и траектории перемещения инструмента в текущий вид.
Расстояние между точками можно измерить, удерживая нажатой клавишу SHIFT и нажав левую кнопку мыши.
Помимо стандартного моделирования можно установить флажок Заготовка, чтобы показать заготовку в рамках обычного моделирования. Кроме того, можно показать инструмент, траекторию перемещения инструмента и заготовку как по отдельности, так и совместно посредством установки/снятия соответствующих флажков Инструмент, Траектория и Заготовка.

Моделирование с отображением инструмента и заготовки

Моделирование с отображением инструмента и траектории
Когда моделирование поставлено на паузу, можно выполнить пошаговое прохождение траектории перемещения инструмента нажатием кнопок Далее и Назад. Каждый щелчок позволяет перейти к следующей или предыдущей точке в траектории перемещения инструмента.

Пошаговое прохождение в моделировании
Дополнительные сведения о параметрах воспроизведения моделирования см. в разделе справки Inventor HSM Express Использование отслеживающего меню симулятора.