建立基本幾何物件,例如線、圓以及填充線區域。
您可以在 AutoCAD 中建立許多不同類型的幾何物件,但是您只需要知道一些適用於大多數 2D 圖面的幾何物件即可。
在 AutoCAD 圖面中,線是最基本且最常用的物件。若要繪製線,請按一下「線」工具。

或者,您也可以在指令視窗中鍵入 LINE 或 L,然後按 Enter 或空格鍵。
請注意指令視窗中的提示以找到點的位置。

若要指定此線的起點,您可以鍵入座標 (0,0)。建議您可以將模型的其中一角置於座標 (0,0),稱為原點。若要尋找其他點,您可以在繪圖區中指定其他的 X、Y 座標位置,但是「精確度」主題中對於指定點有更有效的方法。

指定下一個點之後,LINE 指令會自動重複執行,並持續提示您輸入其他點。按 Enter 或空格鍵以結束連續鏡頭。
使用者座標系統 (UCS) 圖示會針對您輸入的任何座標指示正向 X 和 Y 軸,並且在圖面中定義水平和垂直方向。在某些 2D 圖面,可以輕鬆地按一下、拖曳並旋轉 UCS 以變更原點、水平和垂直方向。

有些使用者偏好使用格線做為參考,而有些使用者傾向使用空白區域。若要關閉格線顯示,可按 F7 鍵。即使關閉格線,您仍可透過按 F9,將游標鎖點至格線增量。
直線可以做為參考和建構幾何圖形,例如
若要使用 CIRCLE 指令的預設選項,則必須指定中心點和半徑。

其他圓的選項可從下拉式清單選取:

或者,您也可以在指令視窗中輸入 CIRCLE 或 C,並按一下以選取一個選項。如果執行此作業,您可以指定中心點,或者按一下其中一個亮顯指令選項,如下所示。

圓可以用做為參考幾何圖形。例如,您可以在插圖中看見兩扇互相干涉的門。

聚合線是由建立成單一物件的線段或弧線段相互連接而成的序列。

使用 PLINE 指令來建立以下項目的開放或封閉聚合線
聚合線可以具有固定寬度,或可以具有不同的起始和結束寬度。指定聚合線的第一點後,您可以使用「寬度」選項指定所有後續建立線段的寬度。即使是在建立新線段時,您隨時都可以變更寬度值。

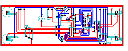
以下是列印電路板的範例,其追蹤是以寬聚合線建立。可使用 DONUT 指令建立焊盤。

針對每個線段,聚合線可以具有不同的開始與結束寬度,如下所示:

您可以使用 RECTANG 指令以快速建立封閉的矩形聚合線 (在指令視窗中輸入 REC )。

只需按一下矩形的兩個對角點,如圖所示。如果您使用此方法,可打開「格線鎖點」(F9) 以調整精確度。

在 AutoCAD 中,填充線是一個單一複合物件,可在指定區域覆蓋直線樣式、圓點、造型、單色填滿或漸層填滿的顏色。

當您啟動 HATCH 指令時,功能區會暫時顯示「填充線建立」頁籤。在此頁籤上,您可以從超過 70 種符合英制和 ISO 產業標準的填充線樣式,以及許多專用的選項中進行選擇。
從功能區選擇填充線樣式及比例是最簡單的方式,您可以在物件完全封閉的任何區域內按一下。您需要指定填充線的比例係數以控制其大小和間距。
在建立的填充線之後,您可以在稍後移動邊界物件以調整填充線區域,或者您可以刪除一個或多個邊界物件來建立部分具有邊界的填充線:

此處為如何使用單色填滿填充線的一些範例:

