
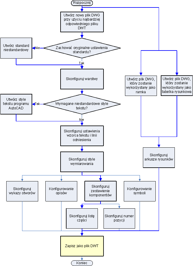
Plik szablonu Company XYZ.dwt, zawierający wszystkie zmiany i ustawienia nomy, znajduje się w domyślnym folderze szablonów programu AutoCAD Mechanical. Nowo utworzone rysunki muszą powstawać na bazie tego szablonu, aby zachować standardy kreślarskie obowiązujące w firmie.