Informacje na temat hipotetycznego studium przypadku dotyczącego konfigurowania programu AutoCAD Mechanical

To studium przypadku przedstawia typowe wymagania konfiguracyjne hipotetycznej Firmy XYZ. Celem tego studium jest przypisanie przypadków typowych sposobów użycia do tematów wymienionych w publikacji.

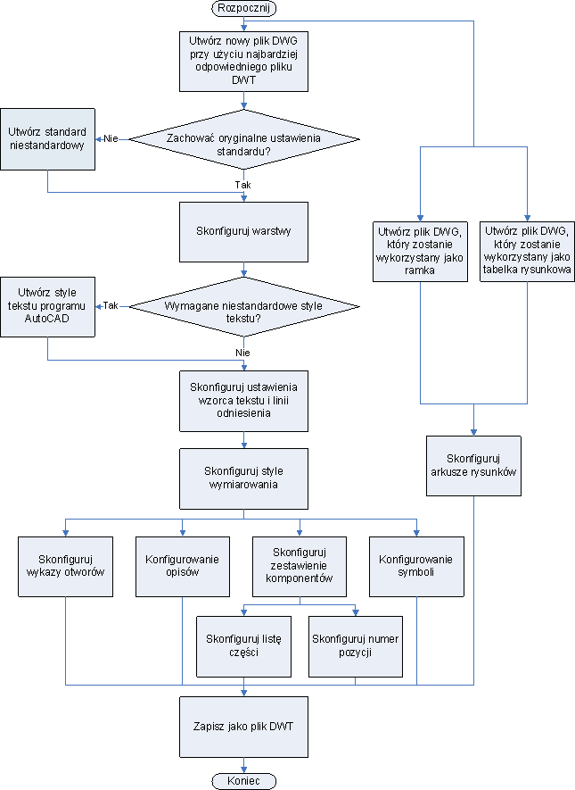
W każdej z poniższych sekcji opisano zestaw wymagań oraz umieszczono łącza do odpowiednich tematów zawierających instrukcje krokowe. Poniższy schemat blokowy przedstawia proces roboczy konfigurowania opisany w studium przypadku. W kolejnych tematach tego studium przypadku schemat ten powtarza się, informując, którego etapu procesu konfigurowania dotyczy dany temat. Niniejsza publikacja obejmuje wiele tematów dotyczących konfiguracji i nie jest ograniczona do wymagań przedstawionych w studium przypadku.

Gdzie jestem w schemacie blokowym?

Studium przypadku obejmuje następujący scenariusz: