CAD Bodies

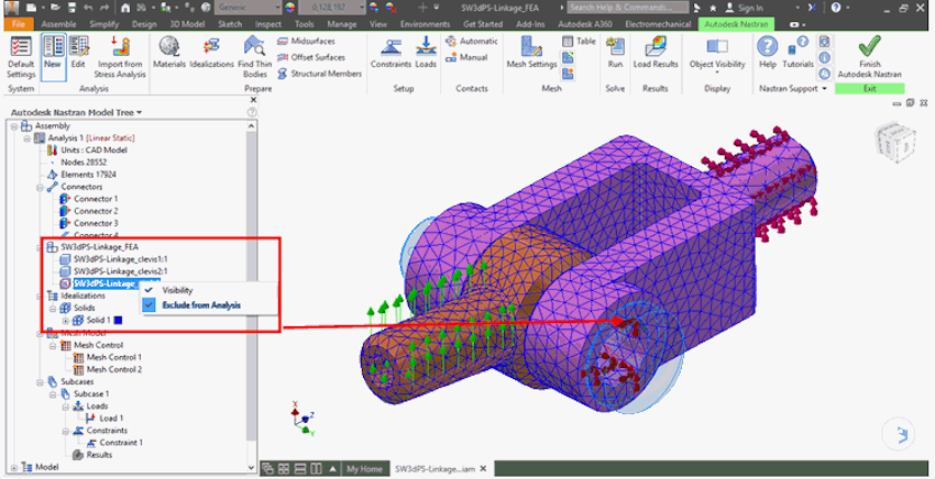
The parts, assemblies, or subassemblies comprising the CAD model are listed within the Analysis branch of the browser. The following context menu options are available when you right-click a CAD body entry:

If a part, assembly, or subassembly is excluded after loads, constraints, connectors, mesh controls, or other FEA objects have been applied, those objects remain in the model tree. However, they are marked with an icon () to indicate that there is a problem with the object, and a tooltip warns that "Some faces were lost due to part exclusion."