AutoCAD Electrical toolset 可以将项目描述行和某些图形特性链接到图形标题栏中的属性。
标题栏实用程序:
- 可以自动进行项目范围内的标题栏更新。
- 每个图形支持多个标题栏。
- 可以将 AutoCAD Electrical toolset 项目描述行映射到特定属性。
- 可以将 AutoCAD Electrical toolset 每个图形的值映射到特定属性。
- 可以将 AutoLISP 值、系统变量或环境变量映射到特定属性。
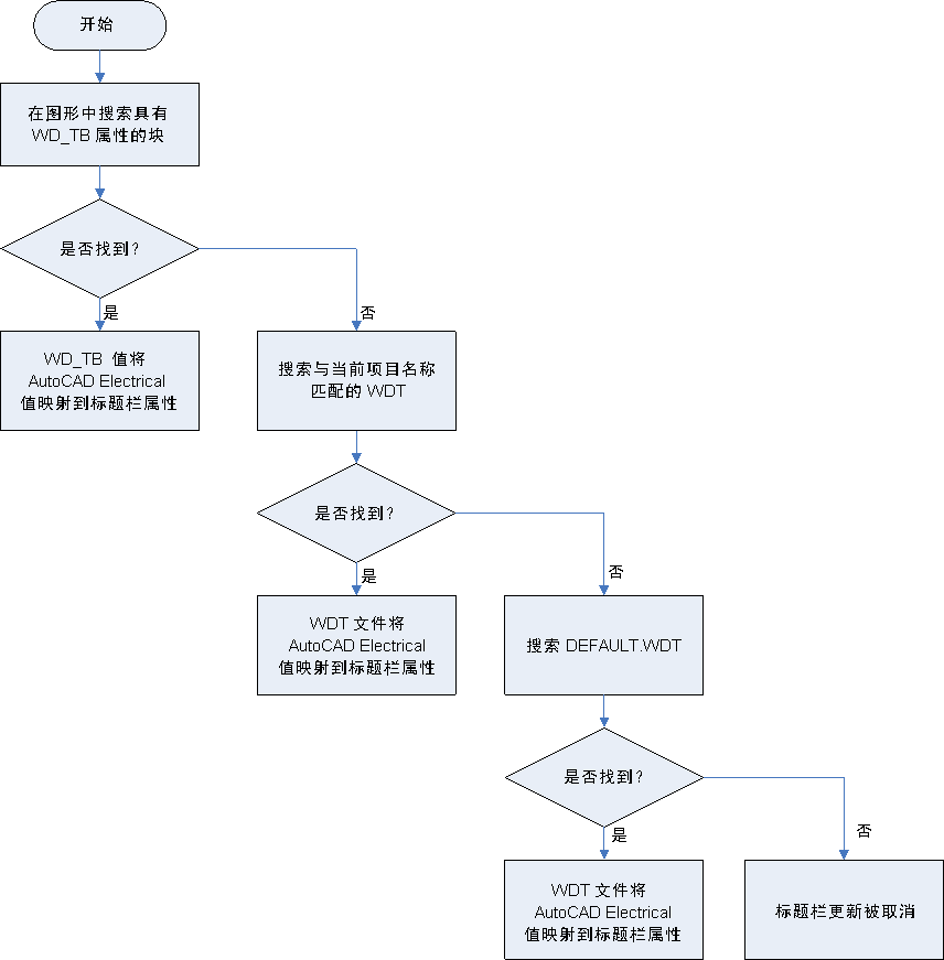
AutoCAD Electrical toolset 使用两种方法将 AutoCAD Electrical toolset 值映射到标题栏上的属性:
- WD_TB 属性方法 - 嵌入到标题栏的映射信息。此选项在图形中是自包含的,不需要外部文件。使用此种方法,单个属性上可放置的字符数有限制。
- WDT 文件方法 - 外部属性映射文件。此选项可更新现有标题栏上的属性,而不管标题栏是否包含 WD_TB 属性。
标题栏更新期间,AutoCAD Electrical toolset 会遵循以下顺序来确定要使用的方法。