
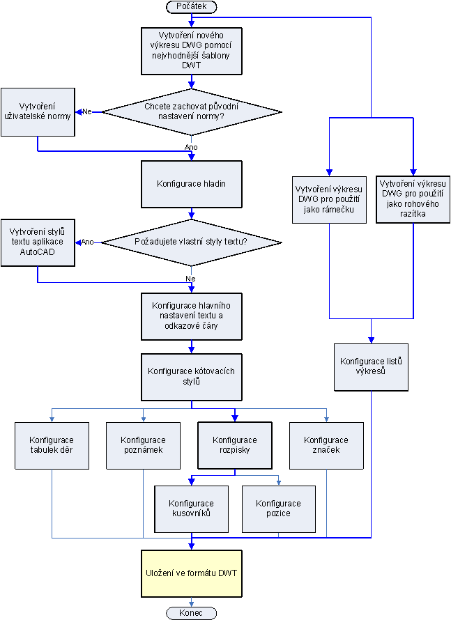
Ve výchozí složce s šablonami aplikace AutoCAD Mechanical toolset se nachází soubor šablony Company XYZ.dwt obsahující všechna nastavení a změny norem. Všechny nově vytvořené výkresy musejí vycházet z této šablony, aby bylo zajištěno dodržení norem kreslení společnosti.