Tato případová studie ilustruje požadavky na konfiguraci pro hypotetickou společnost XYZ. Cílem této studie je asociace typických případů použití k tématům této publikace.
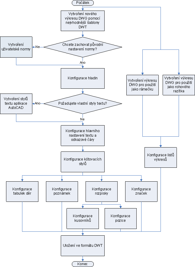
Každá z následujících částí popisuje určitou sadu požadavků a obsahuje odkazy na související témata s podrobnými pokyny. Níže uvedený vývojový diagram znázorňuje pracovní postup konfigurace ilustrovaný případovou studií. Následující témata v této případové studii jsou uvedena ve stejném pořadí jako ve vývojovém diagramu a znázorňují, do které části procesu konfigurace dané téma patří. Tato publikace obsahuje mnoho témat týkajících se konfigurace a neomezuje se pouze na požadavky uvedené v případové studii.

Případové studie se zabývá následujícím scénářem: