Corpi CAD

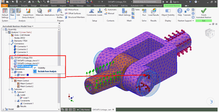
Le parti, gli assiemi e i sottoassiemi che compongono il modello CAD sono elencati nel ramo Analisi del browser. Le seguenti opzioni del menu di scelta rapida sono disponibili quando si fa clic con il pulsante destro del mouse su una voce di corpo CAD:

Se una parte, un assieme o un sottoassieme è escluso dopo l'applicazione di carichi, vincoli, connettori, controlli della mesh o altri oggetti FEA, tali oggetti rimangono nella struttura del modello. Tuttavia, essi sono contrassegnati da un'icona () per indicare che si è verificato un problema con l'oggetto e una descrizione comandi indica che alcune facce sono state perse a causa dell'esclusione della parte.