
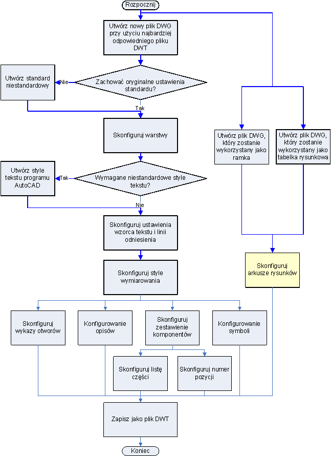
Firma chętnie korzysta z zalet polecenia AMTITLE, więc po dodaniu odpowiednich funkcji do tabelek i ramek rysunkowych zmieniono istniejące procedury w języku LISP, tak aby było w nich używane to polecenie.
Utworzono firmową tabelkę rysunkową w pliku Firmowy rysunek TB.dwg, który będzie dostępny na liście rozwijanej Tabelka rysunkowa. Utworzono firmowe ramki – w plikach A4L (A4 poziomy), A4P (A4 pionowy), A3, A2 oraz A1.dwg – które będą dostępne na liście rozwijanej Format papieru.
Firmowe tabelka rysunkowa i ramka rysunkowa będą występować na wszystkich rysunkach. Polecenie AMTITLE jest używane do obliczania zalecanej skali na podstawie wybranych obiektów.