About Configuring AutoCAD Mechanical Toolset

Configuring AutoCAD Mechanical toolset establishes settings before you start drawing.

Begin by creating a drawing based on one of the stock templates supplied with AutoCAD Mechanical toolset. These templates are based on international drafting standards. If your company uses a variation of a drafting standard, use the template corresponding to that standard, modify the settings per your requirements, and save a new template.

The Options dialog box handles configuration settings, particularly in the AM:Standards tab. The settings in this dialog box can be broadly categorized as system-wide settings and drawing-wide settings. The program saves system-wide settings in the Windows registry and applies them to all drawings you open. The program saves drawing-wide settings with the template you create. In the Options dialog box, the icon indicates these settings.

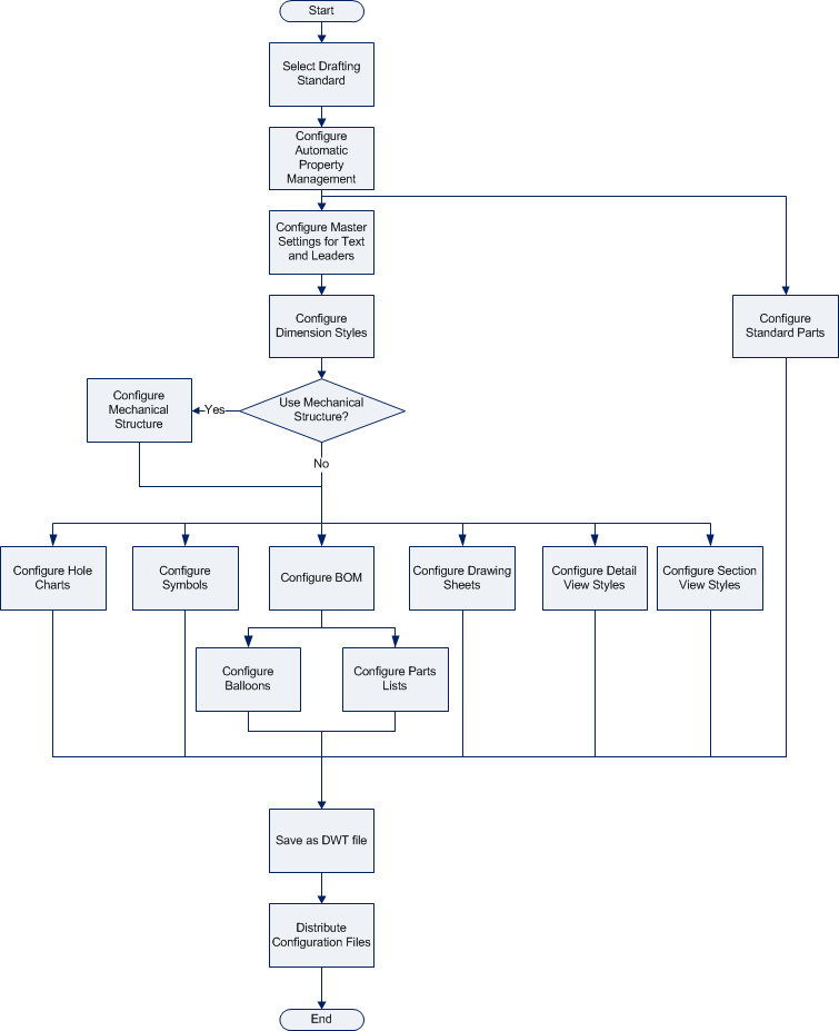
There are many configuration settings in this dialog box, making it possible to create several configuration workflows. The following diagram shows a high-level configuration flowchart which takes into account the interdependencies of different configuration operations and provides a workflow that applies under most circumstances. Click a box in the flowchart to display related information.

About Selecting a Drafting Standard FAQ What is Automatic Property Management About Configuring Master Settings for Text and Leaders About Configuring Dimension Styles About Configuring Standard Part Content Libraries About Configuring Mechanical Structure About Configuring the Layout of Hole Charts About Configuring Symbols About Configuring the BOM About Configuring Drawing Sheets About Detail View Styles in AutoCAD Mechanical toolset About Section View Styles in AutoCAD Mechanical toolset About Setting Up Standard Based Balloons About Setting Up Standard Based Parts Lists About Distributing Configuration Files

When you finish configuring your system, you have a new .dwt file (a drawing template) and a few other files such as .dwg (drawing) files that contain custom title blocks, custom parts lists, and so on. Copy these files to the corresponding folders on other computers running AutoCAD Mechanical toolset. You can alternatively copy these files to a shared folder and use the Files tab on the Options dialog box to point to them.

The topics linked to the flowchart are: