
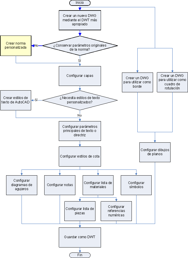
La empresa XYZ desea empezar a usar AutoCAD Mechanical toolset para todos sus diseños mecánicos. Las directrices de dibujo de la Empresa XYZ siguen la norma ISO. Sin embargo, la implementación de capas y colores de objetos, que no se rigen estrictamente por la norma, difiere de los valores por defecto de la norma ISO suministrada con AutoCAD Mechanical toolset. Así, decidieron utilizar una variación de la norma ISO. Con objeto de mantener la norma ISO original como referencia, crean una norma definida por el usuario denominada “Empresa XYZ” que se basa en la norma ISO.