
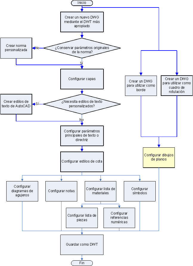
La empresa desea disfrutar de las ventajas del comando “AMTITLE”, por lo que cambian sus rutinas LISP existentes para utilizar ese comando tras añadir las funciones inteligentes necesarias a sus marcos y cuadros de rotulación.
Hacen que el cuadro de rotulación de la empresa, CR empresa.dwg, esté disponible en la lista desplegable “Cuadro de rotulación”. Hacen que los marcos de la empresa, A4L (A4 horizontal), A4P (A4 vertical), A3, A2 y A1.dwg, estén disponibles en la lista desplegable “Formato de papel”.
Los marcos y los cuadros de rotulación de la empresa aparecen en todos los dibujos. Utilizan el comando “AMTITLE” para calcular la escala recomendada basándose en la selección de objetos.