
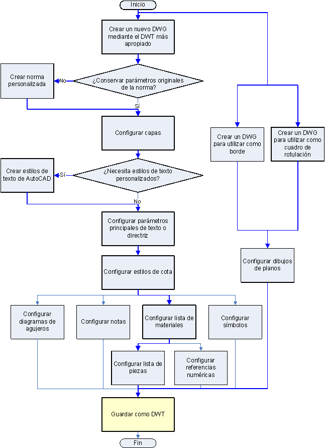
El archivo de plantilla Company XYZ.dwt, que contiene todos los parámetros y modificaciones de normas, se encuentra en la carpeta de plantillas por defecto de AutoCAD Mechanical toolset. Todos los dibujos de nueva creación deben iniciarse desde esta plantilla, con el fin de asegurar y mantener las normas de dibujo de la empresa.