Acerca de la configuración de AutoCAD Mechanical Toolset

La configuración de AutoCAD Mechanical toolset establece parámetros antes de comenzar a dibujar.

Comience por crear un dibujo basado en una de las plantillas que se suministran con AutoCAD Mechanical toolset. Estas plantillas están basadas en normas de dibujo internacionales. Si la empresa utiliza una variación de una norma de dibujo, utilice la plantilla correspondiente a esa norma, modifique los parámetros según sea necesario y guarde la nueva plantilla.

El cuadro de diálogo Opciones controla los parámetros de configuración, especialmente la ficha AM:Normas. En líneas generales, los parámetros de este cuadro de diálogo se pueden clasificar en parámetros comunes al sistema y parámetros comunes al dibujo. El programa guarda los parámetros comunes al sistema en el registro de Windows y los aplica a todos los dibujos que se abren. El programa guarda los parámetros comunes al dibujo con la plantilla que el usuario ha creado. En el cuadro de diálogo Opciones, el icono indica estos parámetros.

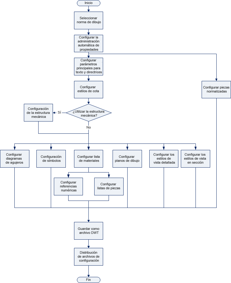
En este cuadro de diálogo hay muchos parámetros de configuración que permiten crear varios flujos de trabajo de configuración. En el siguiente diagrama se muestra un diagrama de flujo de configuración de alto nivel que tiene en cuenta las dependencias entre las distintas operaciones de configuración y proporciona un flujo de trabajo que se aplica a la mayoría de las circunstancias. Haga clic en un cuadro en el diagrama de flujo para mostrar la información relacionada.

Acerca de la selección de una norma de dibujo Preguntas frecuentes: ¿Qué es la administración automática de propiedades? Acerca de la configuración de los parámetros principales de texto y directrices Acerca de la configuración de los estilos de cota Acerca de la configuración de bibliotecas de contenido de piezas normalizadas Acerca de la configuración de la estructura mecánica Acerca de la configuración de la presentación de diagramas de agujeros Acerca de la configuración de símbolos Acerca de la configuración de la lista de materiales Acerca de la configuración de planos de dibujo Acerca de los estilos de vista de detalle de AutoCAD Mechanical toolset Acerca de los estilos de vista en sección de AutoCAD Mechanical toolset Acerca de la configuración de referencias numéricas basadas en normas Acerca de la configuración de listas de piezas basadas en normas Acerca de la distribución de archivos de configuración

Al terminar la configuración del sistema se obtiene un nuevo archivo .dwt (una plantilla de dibujo) y otros archivos como, por ejemplo, los archivos .dwg (dibujo) que contienen cuadros de rotulación personalizados, listas de piezas personalizadas, etc. Copie estos archivos en las carpetas correspondientes de los demás equipos que ejecuten AutoCAD Mechanical toolset. Si lo prefiere, también puede copiar estos archivos en una carpeta compartida y utilizar la ficha Archivos del cuadro de diálogo Opciones para seleccionarlos.

Los temas vinculados al diagrama de flujo son: