Cette étude de cas illustre les exigences habituelles de configuration d'une société hypothétique, appelée Société XYZ. Le but de cette étude est de faire correspondre les études de cas types avec les rubriques répertoriées dans cette publication.
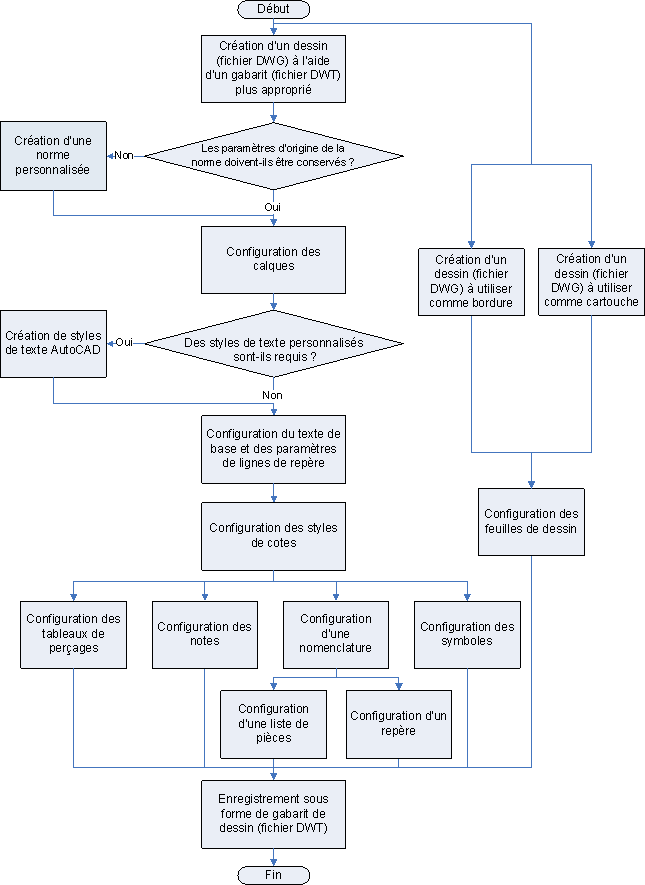
Chacune des sections suivantes décrit un ensemble d'exigences et contient des liens vers les rubriques qui fournissent les instructions détaillées. L'organigramme ci-dessous illustre le flux de travaux de configuration correspondant à l'étude de cas. Les rubriques suivantes de cette étude de cas reproduisent l'organigramme et indiquent à quel stade du processus de configuration s'insère la rubrique. Ce guide aborde de nombreux sujets associés à la configuration, et ne se limite pas aux besoins établis dans l'étude de cas.

L'étude de cas décrit le scénario suivant :