
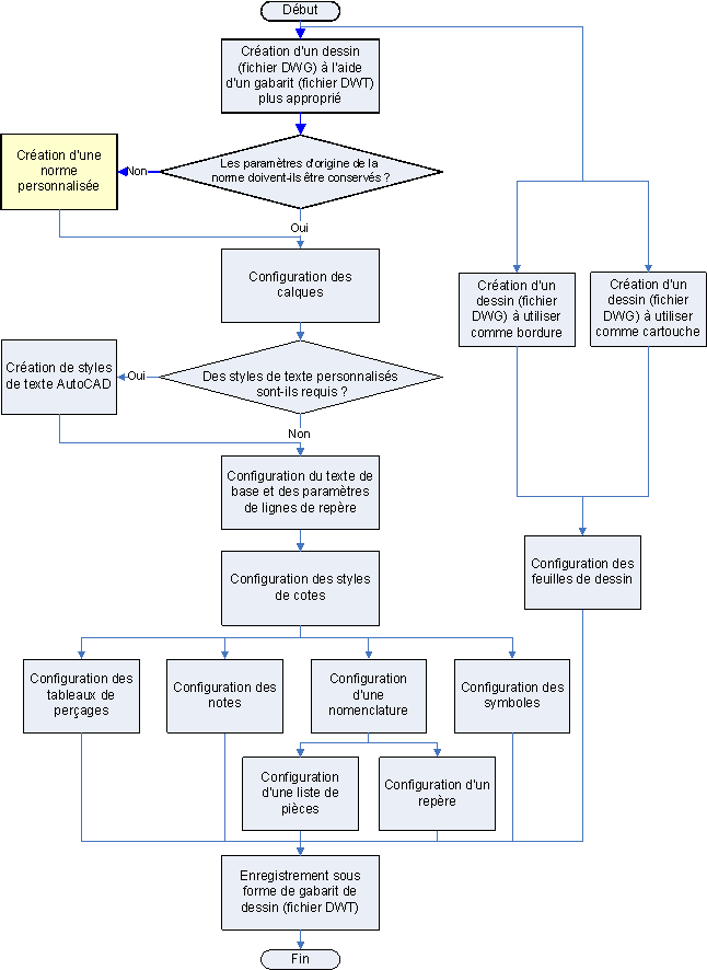
La société XYZ souhaite se lancer dans l'utilisation d'AutoCAD Mechanical toolset pour toutes ses conceptions mécaniques. La société XYZ utilise des directives de dessin basées sur la norme ISO. Or, la société applique les calques et les couleurs d'objets (qui ne sont pas strictement soumis à la norme) différemment des valeurs par défaut prescrites par la norme ISO dans AutoCAD Mechanical toolset. C'est pourquoi la société XYZ a décidé d'employer une variante de la norme ISO. Pour conserver la norme ISO d'origine en tant que référence, la société XYZ crée une norme personnalisée appelée "Société XYZ" et basée sur la norme ISO.