В AutoCAD Electrical toolset можно обновить основную надпись чертежа, если она состоит из блока AutoCAD с атрибутами.

Утилита создания основной надписи выполняет следующие задачи.
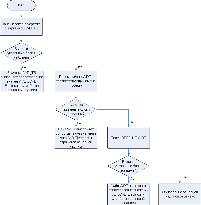
Существует два способа связывания основной надписи:
Во время обновления основной надписи AutoCAD Electrical toolset выполняет следующую процедуру для определения того, какой способ необходимо использовать.

С помощью команды "Настройка основной надписи" можно сопоставить следующие определенные значения проекта и чертежа с атрибутами на основной надписи.
|
Соответствие кодов |
Описание |
|---|---|
|
LINEx |
Строка описания проекта, где "x" — номер строки описания проекта |
|
SHEET |
Значение номера листа (%S), назначенное в диалоговом окне "Свойства чертежа" |
|
SHEETMAX |
Количество чертежей в активном проекте |
|
DWGNAM |
Значение имени чертежа (%D), назначенное в диалоговом окне "Свойства чертежа" |
|
DD1 (или DWGDESC), DD2, DD3 |
Описания чертежа, назначенные в диалоговом окне "Свойства чертежа" |
|
DWGSEC |
Код раздела, назначенный в диалоговом окне "Свойства чертежа" |
|
DWGSUB |
Код подраздела, назначенный в диалоговом окне "Свойства чертежа" |
|
ИМЯ ФАЙЛА |
Имя файла чертежа без указания пути или расширения |
|
FULLFILENAME |
Имя файла чертежа с указанными путем к нему и расширением |
|
FILENAMEEXT |
Имя файла чертежа только с расширением .dwg |
|
IEC_P |
Значение проекта, назначенное в диалоговом окне "Свойства чертежа" |
|
IEC_I |
Значение функциональной группы, назначенное в диалоговом окне "Свойства чертежа" |
|
IEC_L |
Значение места, назначенное в диалоговом окне "Свойства чертежа" |
|
PLOTTIME |
Текущее время (в 24-часовом формате) |
|
PLOTTIME12 |
Текущее время (в 12-часовом формате) |
|
PLOTDATE |
Текущая дата (в формате ММ:ДД:ГГГГ) |
|
PLOTDATEMMDDYY |
Текущая дата (в формате MM:ДД:ГГ) |
|
PLOTDATEYYMMDD |
Текущая дата (в формате ГГ:MM:ДД) |
|
PLOTDATEYYYYMMDD |
Текущая дата (в формате ГГГГ:ММ:ДД) |
Кроме того, можно выполнять сопоставление следующих пользовательских значений:

Можно привести в соответствие значения системных переменных или значений, извлекаемых процедурами AutoLISP, с атрибутами в основной надписи.
В AutoCAD Electrical toolset допускается наличие трех строк описания для каждого чертежа. Если требуется большее количество строк описания, каждую строку описания можно разбить на несколько частей символом “|”. Затем каждая часть приводится в соответствие с различными атрибутами в основной надписи.
Например, для сопоставления первой строки описания с тремя атрибутами используется следующий формат:
имяатриб1|имяатриб2|имяатриб3=DD1
Тогда в значении "Описание 1" в диалоговом окне "Свойства чертежа" (вкладка "Параметры чертежа") значение ограничивается символами "|" в точках разрыва. Например, “Главный шкаф|120 В, пер.ток|Вводы/выводы ПЛК”. Команда "Обновить основную надпись" разделяет эту строку текста на три атрибута основной надписи.
Если с помощью настройки основной надписи сопоставляются все значения AutoCAD Electrical toolset PLOT* с атрибутами, то эти атрибуты обновляются при использовании утилиты печати AutoCAD Electrical toolset. Если атрибут имеет запрос, этот запрос используется в качестве префикса.
Например: