Revit gibt Lastberechnungen in verschiedenen Formen an.
Die Lastklassifizierungswerte sind:
Für eine Lastklassifizierung in einer Schalttafel
- Verbundene Gesamtlast = Summe aller Lasten, die mit der Schalttafel verbunden sind (direkt oder über untergeordnete Schalttafeln), von Anschlüssen, die dieser Lastklassifizierung zugewiesen sind
- Bedarfslast = Ergebnis der angegebenen Gleichzeitigkeit, die auf die Summe aller Lasten angewendet wird, die über Anschlüsse, die dieser Lastklassifizierung zugewiesen sind, direkt oder über untergeordnete Schalttafeln mit der Schalttafel verbunden sind
Für eine Lastklassifizierungsgruppe auf einer Schalttafel
- Verbundene Gesamtlast = Summe aller Lasten, die über Anschlüsse, die in dieser Lastklassifizierungsgruppe enthalten sind, mit der Schalttafel verbunden sind (direkt oder über untergeordnete Schalttafeln)
- Bedarfslast = Summe der Bedarfslasten für jede Lastklassifizierung für Anschlüsse, die in der Lastklassifizierungsgruppe enthalten sind
Für alle Lasten auf einer Schalttafel
- Verbundene Gesamtlast = Summe aller Lasten, die mit der Schalttafel verbunden sind (direkt oder über untergeordnete Schalttafeln)
- Bedarfslast = Summe aller Bedarfslasten (für alle Lastklassifizierungen) auf der Schalttafel

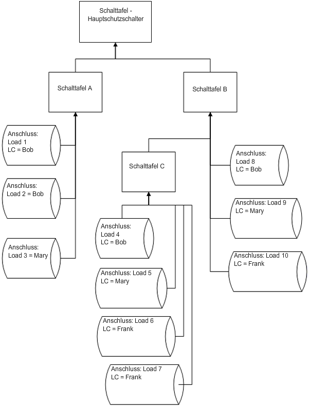
Beispiel verbundener Lasten und Berechnungen
Für Schalttafel C
LC Bob
LC Mary
LC Frank
LC Group Lights
Verbundene Gesamtlast (Schalttafel C) = (4+5+6+7)
Gesamte Bedarfslast (Schalttafel C) = DFBob * (4) + DFMary * (5) + DFFrank * (6+7)
- Verbundene Gesamtlast = 4
- Gesamte Bedarfslast = DFBob * (4)
- Verbundene Gesamtlast = 5
- Gesamtbedarf = DFMary * (5)
- Verbundene Gesamtlast = (6+7)
- Gesamte Bedarfslast = DFFrank * (6+7)
- Verbundene Gesamtlast = (5+6+7)
- Gesamte Bedarfslast = (Schalttafel C) = DFBob * (4) + DFMary * (5) + DFFrank * (6+7)
Für Schalttafel B
LC Bob
LC Mary
LC Frank
LC Group Lights
Verbundene Gesamtlast (Schalttafel B) = (4+5+6+7+8+9+10)
Gesamte Bedarfslast (Schalttafel B) = DFBob * (4+8) + DFMary * (5+9) + DFFrank * (6+7+10)
- Verbundene Gesamtlast = (4+8)
- Gesamte Bedarfslast = DFBob * (4+8)
- Verbundene Gesamtlast = (5+9)
- Gesamtbedarf = DFMary * (5+9)
- Verbundene Gesamtlast = (6+7+10)
- Gesamte Bedarfslast = DFFrank * (6+7+10)
- Verbundene Gesamtlast = (5+6+7+9+10)
- Gesamte Bedarfslast = (Schalttafel C) = DFBob * (4) + DFMary * (5) + DFFrank * (6+7)
Für Schalttafel A
LC Bob
LC Mary
LC Frank
LC Group Lights
Verbundene Gesamtlast (Schalttafel A) = (1+2+3)
Gesamte Bedarfslast (Schalttafel A) = DFBob * (1+2) + DFMary * 3
- Verbundene Gesamtlast = (1+2)
- Gesamte Bedarfslast = DFBob * (1+2)
- Verbundene Gesamtlast = 3
- Gesamtbedarf = DFMary * (5+9)
- Verbundene Gesamtlast = 0
- Gesamte Bedarfslast = 0
- Verbundene Gesamtlast = 0
- Gesamte Bedarfslast = 0
Für Schalttafel MCB
LC Bob
LC Mary
LC Frank
LC Group Lights
Verbundene Gesamtlast (Schalttafel MCB) = (1+2+3+4+5+6+7+8+9+10)
Gesamte Bedarfslast (Schalttafel MCB) = DFBob * (1+2+4+8) + DFMary * (3+5+9) + DFFrank * (6+7+10)
- Verbundene Gesamtlast = (1+2+4+8)
- Gesamte Bedarfslast = DFBob * (1+2+4+8)
- Verbundene Gesamtlast = (3+5+9)
- Gesamtbedarf = DFMary * (3+5+9)
- Verbundene Gesamtlast = (6+7+10)
- Gesamte Bedarfslast = DFFrank * (6+7+10)
- Verbundene Gesamtlast = (5+6+7+9+10)
- Gesamte Bedarfslast = DFMary * (5+9) + DFFrank * (6+7+10)
Berechnungen werden pro Schalttafel durchgeführt. Es gibt zwei Arten von Last: Gesamtleistung und Geschätzte Gesamtleistung. Für beide Typen können die gewünschten Berechnungen pro Schalttafel (alle Lasten), pro Lastklassifizierung oder pro Lastklassifizierungsgruppe durchgeführt werden.
Für die Verbundene Gesamtlast auf einer Schalttafel werden alle Lasten der gleichen Lastklassifizierung, die unterhalb dieser Schalttafel (entweder direkt mit der Schalttafel oder allen untergeordneten Schalttafeln bis zu der Schalttafel) verbunden sind, zusammengefasst.