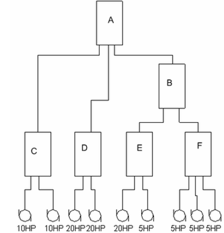
Revit berechnet eine Bedarfslast, sobald eine Gleichzeitigkeit für eine elektrische Komponente bzw. Schalttafel verfügbar ist.

Beispiel für Bedarfslastberechnung
Regel für Gleichzeitigkeit:
- Größter Motor: 125 %
- Zweiter Motor: 100 %
- Dritter Motor: 75 %
- Vierter Motor: 50 %
Bedarfslasten bei:
- A: 1.25* 20 + 1 *20 + .75 * 20 + 0.5 * (10 + 10 + 5 + 5 + 5 + 5) = 80 HP
- B: 1.25*20 + 1* 5 + 0.75 * 5 + 0.5 * (5 + 5) = 38.75 HP
- C: 1.25 * 10 + 1 * 10 = 22.5 HP
- D: 1.25* 20 + 1 * 20 = 45 HP
- E: 1.25* 20 + 1 * 5 = 30 HP