
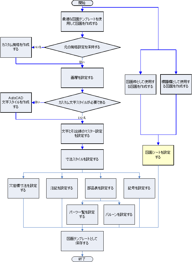
XYZ 社では「AMTITLE[表題欄/図面枠挿入]」コマンドを利用しています。そのため、表題欄と図面枠に適切な内容を追加した後にこのコマンドを使用するように、既存の LIPS ルーチンを変更します。
会社の表題欄「Company TB.dwg」を[表題欄]ドロップダウン リストから選択できるようにします。会社の図面枠 A4L.dwg(A4 横長)、A4P.dwg(A4 縦長)、A3.dwg、A2.dwg、A1.dwg を、[用紙サイズ]ドロップダウン リストから選択できるようにします。
会社の表題欄と図面枠がすべての図面に表示されます。「AMTITLE」コマンドを使用して、オブジェクトの選択に基づいた推奨される尺度を計算します。