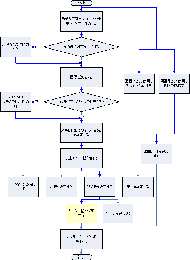
AutoCAD Mechanical ツールセット の部品表には各コンポーネントの部品番号、カット長、質量を取得する機能があり、設計を文書化する際に役立ちます。個々のコンポーネントの総質量は、質量に数量をかけて自動的に計算されます。この数字を合計すると、図面および設計全体の質量を取得できます。すべてのプロパティ(部品番号、カット長、質量、総質量)は、次のパーツ一覧に示すように、既定で各パーツ一覧内に表示されます。
|
パーツ一覧 |
|||||||
|---|---|---|---|---|---|---|---|
|
項目 |
数量 |
部品番号 |
説明 |
材料/規格 |
カット長(mm) |
質量(kg) |
総質量(kg) |
|
パーツ一覧 |
|||||||
|
項目 |
数量 |
部品番号 |
説明 |
材料/規格 |
カット長(mm) |
質量(kg) |
総質量(kg) |
|
1 |
2 |
10025 |
取り付けプレート |
平鋼 50x6 |
175.0 |
0.413 |
0.826 |
|
2 |
6 |
30531 |
六角ボルト |
ISO 4014 - M6 x 45 |
0.0 |
0.0 |
|
|
3 |
1 |
20105 |
I 形 |
AISC - M8 x 6.5 |
1200.0 |
11.608 |
11.608 |
|
12.434 |
|||||||

列の幅および文字の高さの値:
|
プロパティ |
キャプション |
列の幅 |
キャプション文字の高さ |
データ文字の高さ |
|---|---|---|---|---|
|
項目 |
項目 |
10 mm |
3.5 mm |
3.5 mm |
|
数量 |
数量 |
|||
|
PART NUMBER |
パーツ番号 |
20 mm |
||
|
DESCRIPTION |
説明 |
50 mm |
||
|
Standard |
材料/規格 |
|||
|
DIM |
カット長(mm) |
15 mm |
||
|
MASS |
質量(kg) |
|||
|
TMASS |
総質量(kg) |