To studium przypadku przedstawia typowe wymagania konfiguracyjne hipotetycznej Firmy XYZ. Celem tego studium jest przypisanie przypadków typowych sposobów użycia do tematów wymienionych w publikacji.
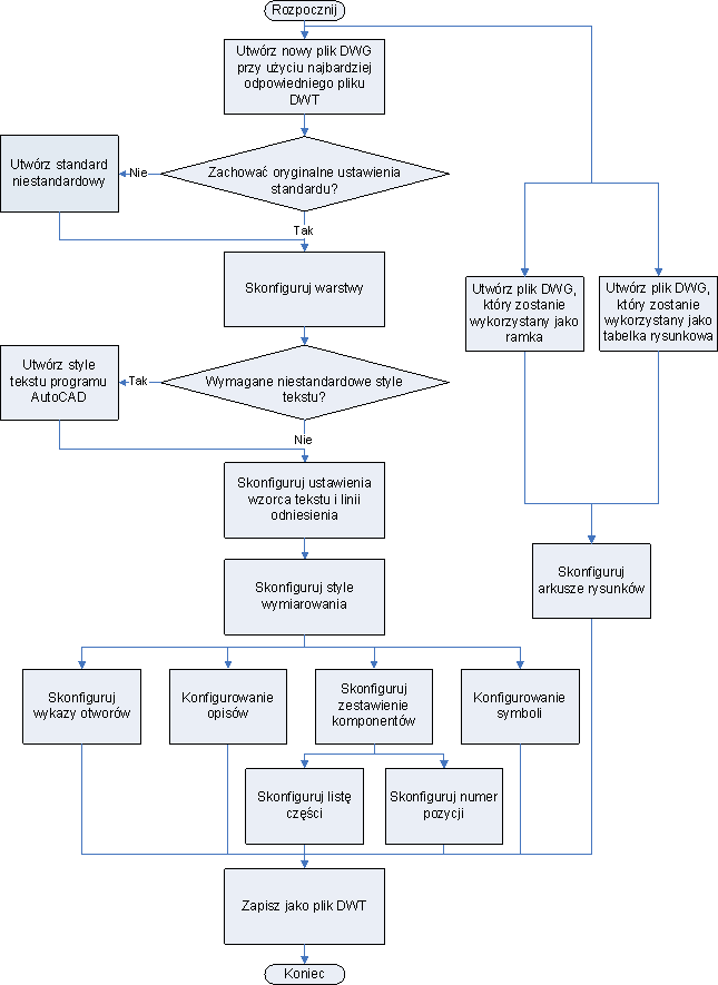
W każdej z poniższych sekcji opisano zestaw wymagań oraz umieszczono łącza do odpowiednich tematów zawierających instrukcje krokowe. Poniższy schemat blokowy przedstawia proces roboczy konfigurowania opisany w studium przypadku. W kolejnych tematach tego studium przypadku schemat ten powtarza się, informując, którego etapu procesu konfigurowania dotyczy dany temat. Niniejsza publikacja obejmuje wiele tematów dotyczących konfiguracji i nie jest ograniczona do wymagań przedstawionych w studium przypadku.

Studium przypadku obejmuje następujący scenariusz: