
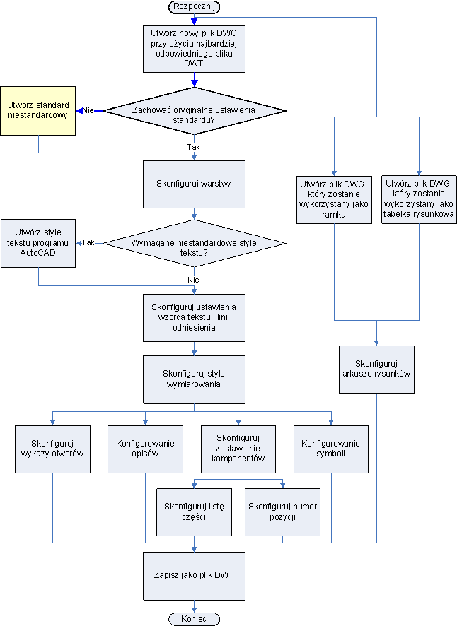
Firma XYZ chce używać programu Zestaw narzędzi AutoCAD Mechanical do wszystkich projektów mechanicznych. Są tu stosowane wytyczne dotyczące rysunków zgodne z normą ISO. Jednak używane implementacje kolorów warstw i obiektów nie są całkowicie zgodne z normą, w związku z tym ich ustawienia są inne niż ustawienia domyślne normy ISO wchodzące w skład programu Zestaw narzędzi AutoCAD Mechanical. Oznacza to, że w tej firmie postanowiono używać wersji normy ISO. Aby zachować oryginalną normę ISO do celów referencyjnych, firma planuje utworzenie normy zdefiniowanej przez użytkownika o nazwie „Firma XYZ”, która będzie oparta na normie ISO.