Corps de CAO

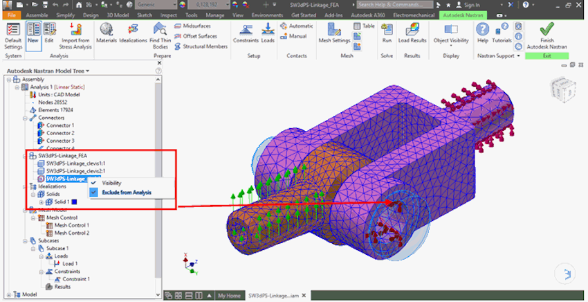
Les pièces, ensembles ou sous-ensembles comprenant le modèle de CAO sont répertoriés dans la branche Analyse du navigateur. Les options de menu contextuel suivantes sont disponibles lorsque vous cliquez sur une entrée de corps de CAO avec le bouton droit de la souris :

Si une pièce, un assemblage ou un sous-assemblage est exclu après que des charges, des contraintes, des connecteurs, des contrôles de maillage ou d'autres objets MEF ont été appliqués, ces objets restent dans l'arborescence du modèle. Toutefois, ils sont signalés par une icône () pour indiquer qu'il existe un problème au niveau de l'objet et une info-bulle affiche le message suivant :"Certaines faces ont été perdues suite à l'exclusion de composants".