I rapporti sui calcoli dei carichi di Revit sono disponibili in vari formati.
I valori di classificazione dei carichi sono:
Per una classificazione dei carichi di un quadro
- Carico totale collegato = la somma di tutti i carichi collegati al quadro (direttamente o tramite quadri secondari) dai connettori assegnati alla classificazione dei carichi
- Richiesta di carico = il risultato del fattore di richiesta specificato applicato alla somma di tutti i carichi collegati al quadro (direttamente o tramite quadri secondari) dai connettori assegnati alla classificazione dei carichi
Per un gruppo di classificazione dei carichi di un quadro
- Carico totale collegato = la somma di tutti i carichi collegati al quadro (direttamente o tramite quadri secondari) dai connettori specificati come parte del gruppo di classificazione dei carichi
- Richiesta di carico = la somma delle richieste di carico per ogni classificazione dei carichi per i connettori specificati come parte del gruppo di classificazioni dei carichi
Per tutti i carichi del quadro
- Carico totale collegato = la somma di tutti i carichi collegati al quadro (direttamente o tramite quadri secondari)
- Richiesta di carico = la somma delle richieste di carico (per tutte le classificazioni dei carichi) del quadro

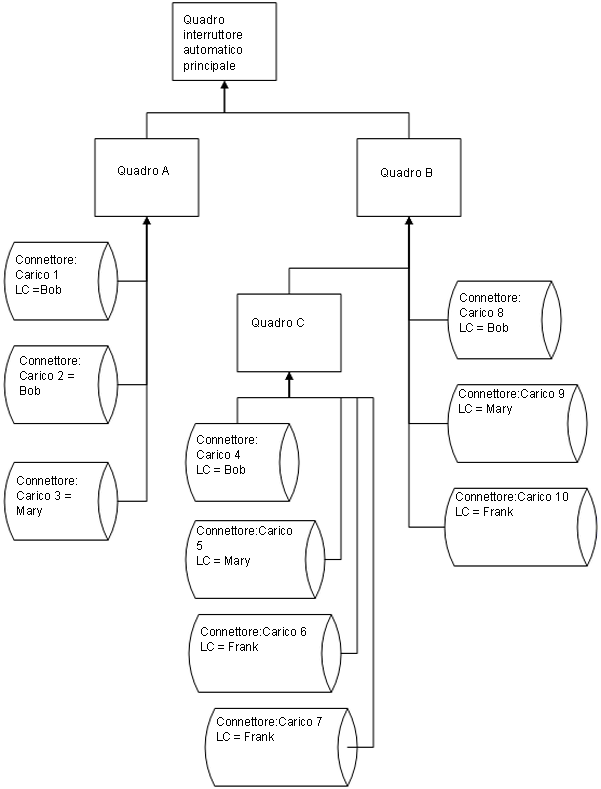
Esempio di carichi collegati e calcoli
Per il quadro C
LC Bob
LC Mary
LC Frank
Luci gruppo LC
Carico totale collegato (quadro C) = (4+5+6+7)
Carico totale collegato (quadro C) = DFBob * (4) + DFMary * (5) + DFFrank * (6+7)
- Carico totale collegato = 4
- Richiesta di carico totale = DFBob * (4)
- Carico totale collegato = 5
- Richiesta totale = DFMary * (5)
- Carico totale collegato = (6 + 7)
- Richiesta di carico totale = DFFrank * (6 + 7)
- Carico totale collegato = (5 + 6 + 7)
- Richiesta di carico totale = (quadro C) = DFBob * (4) + DFMary * (5) + DFFrank * (6+7)
Per il quadro B
LC Bob
LC Mary
LC Frank
Luci gruppo LC
Carico totale collegato (quadro B) = (4+5+6+7+8+9+10)
Richiesta di carico totale (quadro B) = DFBob * (4+8) + DFMary * (5+9) + DFFrank * (6+7+10)
- Carico totale collegato = (4+8)
- Richiesta di carico totale = DFBob * (4+8)
- Carico totale collegato = (5+9)
- Richiesta totale = DFMary * (5+9)
- Carico totale collegato = (6+7+10)
- Richiesta di carico totale = DFFrank * (6+7+10)
- Carico totale collegato = (5+6+7+9+10)
- Richiesta di carico totale = (quadro C) = DFBob * (4) + DFMary * (5) + DFFrank * (6+7)
Per il quadro A
LC Bob
LC Mary
LC Frank
Luci gruppo LC
Carico totale collegato (quadro A) = (1+2+3)
Carico totale collegato (quadro A) = DFBob * (1+2) + DFMary * 3
- Carico totale collegato = (1+2)
- Richiesta di carico totale = DFBob * (1+2)
- Carico totale collegato = 3
- Richiesta totale = DFMary * (5+9)
- Carico totale collegato = 0
- Richiesta di carico totale = 0
- Carico totale collegato = 0
- Richiesta di carico totale = 0
Per il quadro MCB
LC Bob
LC Mary
LC Frank
Luci gruppo LC
Carico totale collegato (quadro MCB) = (1+2+3+4+5+6+7+8+9+10)
Richiesta di carico totale (quadro MCB) = DFBob * (1+2+4+8) + DFMary * (3+5+9) + DFFrank * (6+7+10)
- Carico totale collegato = (1+2+4+8)
- Richiesta di carico totale = DFBob * (1+2+4+8)
- Carico totale collegato = (3+5+9)
- Richiesta totale = DFMary * (3+5+9)
- Carico totale collegato = (6+7+10)
- Richiesta di carico totale = DFFrank * (6+7+10)
- Carico totale collegato = (5+6+7+9+10)
- Richiesta di carico totale = DFMary * (5+9) + DFFrank * (6+7+10)
I calcoli vengono eseguiti per quadro. Vi sono due tipi di carico: Totale collegato e Richiesta di carico stimata. Per ognuno di tali tipi, i calcoli possono essere eseguiti per quadro (tutti i carichi), per classificazione dei carichi o per gruppo di classificazioni dei carichi.
Per il carico totale collegato ad un quadro, vengono sommati tutti i carichi con classificazione identica collegati al quadro (direttamente o tramite qualsiasi quadro secondario).