Revit consente di calcolare una richiesta di carico quando è disponibile un fattore di richiesta per un quadro/dispositivo elettrico.

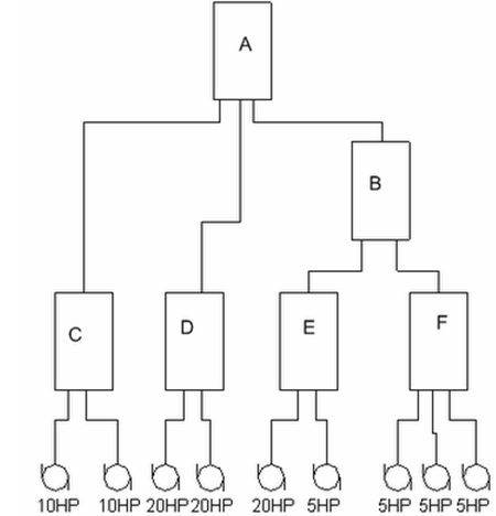
Esempio di calcolo di una richiesta di carico
Regola fattore di richiesta
- Motore più grande: 125%
- 2° motore: 100%
- 3° motore: 75%
- 4° motore: 50%
Richieste di carichi attivate
- A: 1.25* 20 + 1 *20 + .75 * 20 + 0.5 * (10 + 10 + 5 + 5 + 5 + 5) = 80 HP
- B: 1.25*20 + 1* 5 + 0.75 * 5 + 0.5 * (5 + 5) = 38.75 HP
- C: 1.25 * 10 + 1 * 10 = 22.5 HP
- D: 1.25* 20 + 1 * 20 = 45 HP
- E: 1.25* 20 + 1 * 5 = 30 HP