Po uaktualnieniu programu SQL Server należy uaktualnić program Vault Server. Program Vault Server można uaktualnić pod kątem środowiska pojedynczej witryny lub wielu witryn.

Przed rozpoczęciem uaktualnienia serwera Vault zaleca się wykonanie etapu sprawdzania poprawności kopii zapasowej i przejrzenie etapu uaktualniania środowiska SQL.
Więcej informacji można znaleźć w temacie dotyczącym danego środowiska.
Postępuj zgodnie z instrukcjami wyświetlanymi w tej sekcji, aby zaktualizować serwer Vault w przypadku pojedynczej lokalizacji.
Uaktualnienie jednego czy dwóch wydań?
Uaktualnienie jednego lub dwóch wydań obejmuje jedną instalację serwera Vault. Uaktualnienie trzech lub więcej wydań wymaga pośrednich instalacji serwera Vault.
Przykładowo podczas przeprowadzania uaktualnienia z wydania Vault Professional 2017 do Vault Professional 2022 należy użyć ścieżki migracji „3 lub więcej”.
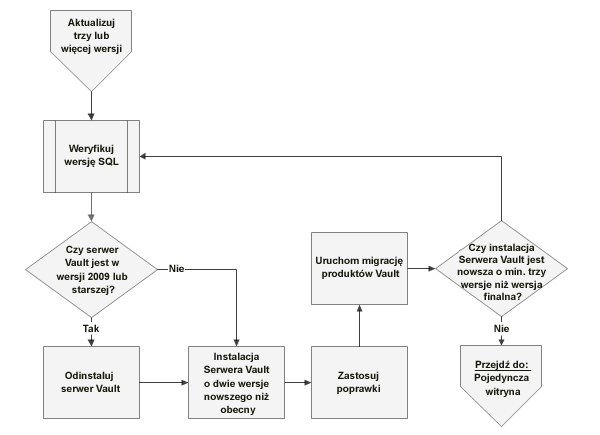
Zweryfikuj wersję SQL
Sprawdź, czy istniejąca wersja programu SQL Server jest zgodna z następnym wydaniem programu Vault, które ma zostać zainstalowane. Jeśli istniejąca wersja programu SQL wymaga uaktualnienia (zobacz poprzedni temat pomocy), należy najpierw uaktualnić wersję programu SQL wydawcy dla wszystkich subskrybentów, a następnie wrócić do tej sekcji.
Instalowanie bieżącego programu Vault Server
Instalowanie programu Vault Server 2011 lub nowszego wydania powoduje automatyczne odinstalowanie programu Vault Server 2010 lub nowszego wydania. Dlatego nie ma potrzeby odinstalowywania programu Vault 2010 lub jego nowszego wydania.
Podczas każdej instalacji serwera Vault włącz opcję pobierania i instalowania dodatku Service Pack.
Pod koniec instalacji wyświetlony zostanie monit umożliwiający uruchomienie aplikacji serwera Vault i migrację repozytoriów. W tej chwili nie należy przeprowadzać migracji repozytoriów.
Stosowanie poprawek
Wszystkie poprawki utworzone po ostatnim dodatku Service Pack należy ręcznie zainstalować w każdej lokalizacji. Zainstalowanie poprawek zapewnia, że najnowsze aktualizacje zostaną zastosowane w celu przeprowadzenia poprawnej migracji.
Migracja repozytoriów
Gdy serwer Vault zostanie uruchomiony po raz pierwszy, administratorowi przedstawiony zostanie monit o migrację baz danych repozytorium i biblioteki. Użytkownicy nie będą mogli zalogować się do repozytorium, dopóki migracja nie zostanie zakończona. Nie należy wykonywać migracji, dopóki nie zostaną zastosowane wszystkie dodatki Service Pack i poprawki.
Po zastosowaniu dodatku Service Pack lub poprawki po migracji wymagana jest migracja między kompilacjami (b2b). Migracja B2B jest opcją wiersza polecenia opisaną szczegółowo w części Limit czasu migracji oraz na stronach Wiki firmy Autodesk.
Postępuj zgodnie z instrukcjami wyświetlanymi w tej sekcji, jeśli serwer Vault jest o co najmniej trzy wydania wcześniejszy od wydania, do którego jest wykonywane uaktualnienie.
Każde wydanie serwera Autodesk Vault obsługuje migrację z poprzednich dwóch wydań. Podczas uaktualnienia o co najmniej trzy wydania konieczne jest przeprowadzenie migracji bazy danych SQL do wydań pośrednich programu Vault. Wykonuje się to przez zainstalowanie wszystkich innych wydań serwera Vault aż do ostatniego wydania.
Przykładowo w celu migracji z wydania 2018 do 2022 należy zainstalować program Vault 2020, co stanowi etap pośredni.
|
Wydanie |
Obsługuje migrację z |
|
|---|---|---|
|
2022 |
2021 |
2020 |
|
2021 |
2020 |
2019 |
|
2020 |
2019 |
2018 |
|
2019 |
2018 |
2017 |
|
2018 |
2017 |
2016 |
|
... |
...-1 |
...-2 |
Sprawdź, czy istniejąca wersja programu SQL Server jest zgodna z następnym wydaniem programu Vault, które ma zostać zainstalowane. Jeśli istniejąca wersja programu SQL wymaga uaktualnienia (zobacz powyższy rozdział w dokumencie Uaktualnienie środowiska SQL), wykonaj niezbędne uaktualnienia, a następnie wróć do tej sekcji.
Wszystkie poprawki utworzone po ostatnim dodatku Service Pack należy ręcznie zainstalować w każdej lokalizacji. Zainstalowanie poprawek zapewnia, że najnowsze aktualizacje zostaną zastosowane w celu przeprowadzenia poprawnej migracji.
Nie należy wykonywać migracji repozytoriów, dopóki nie zostaną zastosowane wszystkie dodatki Service Pack i poprawki. Gdy wszystko jest gotowe, uruchom aplikację serwera Vault. Administratorowi przedstawiony zostanie monit o migrację baz danych repozytorium i biblioteki. Zaakceptuj propozycję i przeprowadź migrację wszystkich repozytoriów.
Aby można było zainstalować następne wydanie programu Vault, należy wykonać migrację repozytoriów do zainstalowanego wydania. Po zastosowaniu dodatku Service Pack lub poprawki po migracji wymagana jest migracja między kompilacjami (B2B). Migracja B2B jest opcją wiersza polecenia szczegółowo opisaną w sekcji pomocy online programu Autodesk Vault Migracja danych programu Vault po zakończeniu instalowania poprawki lub aktualizacji.
Jeśli zainstalowane wydanie jest o co najmniej trzy wydania starsze niż wydanie ostateczne, powtórz kroki w sekcji Uaktualnienie trzech lub więcej wydań.
Jeśli zainstalowane wydanie jest o co najmniej dwa wydania starsze niż wydanie ostateczne, to nie są wymagane dalsze wydania pośrednie. Wykonaj kroki w części Pojedyncza lokalizacja.
Program Autodesk Vault obsługuje dwa style replikacji danych w wielu lokalizacjach. Pierwszym jest grupa robocza, w której wiele instalacji serwera Vault łączy się z jednym serwerem SQL i wspólnie korzysta z niego. Drugim typem jest pełna replikacja, w której dostępne są co najmniej dwa zreplikowane serwery SQL. Szczegółowe informacje są dostępne w pomocy Wiki programu Vault.
Pojęcie instalacji pośredniej wprowadzono w sekcji
Uaktualnienie trzech lub więcej wydań w części Pojedyncza lokalizacja tego dokumentu. Celem instalacji pośredniej jest zapewnienie właściwej migracji bazy danych SQL (ta migracja dotyczy bazy danych, a nie zawartości). W środowisku wielu lokalizacji lub replikacji pierwszy uaktualniony serwer wykonuje migrację bazy danych SQL. Dlatego instalacja pośrednich wydań programu Vault jest wymagana tylko w przypadku pierwszego uaktualnionego serwera. Po migracji pierwszej lokalizacji do ostatecznego wydania wszystkie inne lokalizacje mogą zainstalować ostateczne wydanie i pominąć pośrednie wydania serwera Vault.
Uaktualnienie grupy roboczej
W grupie roboczej dowolny serwer Vault może być pierwszym do uaktualnienia. W wybranej lokalizacji zostanie również przeprowadzona migracja bazy danych SQL. Wszystkie inne lokalizacje nie będą miały dostępu do serwera SQL, dopóki nie zostaną uaktualnione do tego samego produktu, wydania i pakietu Service Pack.
Zaleca się aby rozpocząć od lokalizacji, która ma najszybsze połączenie z serwerem SQL. Gdy wszystko jest gotowe do uaktualnienia, należy wykonać czynności opisane w sekcji Pojedyncza lokalizacja. Należy uaktualnić wybrany serwer do ostatecznego wydania i pakietu Service Pack przed przejściem do innych lokalizacji.
Gdy uaktualnienie pierwszej lokalizacji zostanie zakończone, zainstaluj serwer Vault w pozostałych lokalizacjach. W przypadku uaktualnienia z serwera Vault 2009 lub wcześniejszych wydań należy odinstalować serwer Vault we wszystkich pozostałych lokalizacjach. Następnie należy zainstalować ostateczne wydanie i dodatki Service Pack, pomijając wydania pośrednie. Pośrednie wydania serwera nie są wymagane w innych lokalizacjach grupy roboczej.
Uaktualnienie połączonych grup roboczych
Migracja środowiska po pełnej replikacji musi zaczynać się od grupy roboczej Wydawca. Wszystkie grupy robocze subskrybentów, muszą być w trybie online i dostępne podczas migracji wydawcy. Dopóki jeden serwer Vault i serwer SQL są dostępne z poziomu grupy roboczej, uznaje się ją za dostępną. Jeśli grupa robocza subskrybentów jest w trybie offline i nie można jej udostępnić, należy odroczyć migrację.
Należy sprawdzić poprawność statusu replikacji wszystkich grup roboczych i baz danych przed migracją. Jeśli istnieją problemy z replikacją, przed kontynuowaniem należy je rozwiązać. Szczegóły na temat statusu replikacji są dostępne w pomocy Wiki do programu Vault w sekcji Zadania administratora/Zarządzanie replikacją.
Należy przeprowadzić migrację jednej lokalizacji z grupy roboczej wydawcy, wykonując czynności opisane w sekcji Pojedyncza lokalizacja. Zainstalowanie serwera Vault spowoduje automatyczną migrację bazy danych SQL. Migracja bazy danych SQL jest automatycznie replikowana na wszystkie bazy danych subskrybenta. Po zakończeniu instalacji serwera Vault w pierwszej lokalizacji zainstaluj ostateczne wydanie programu Vault, dodatki Service Pack i poprawki we wszystkich innych lokalizacjach we wszystkich grupach roboczych.
Jeśli wymagane są wydania pośrednie serwera, są one niezbędne jedynie w przypadku pierwszego serwera. Na wszystkich pozostałych serwerach Vault we wszystkich grupach roboczych należy zainstalować ostateczne wydanie serwera Vault, dodatki Service Pack i poprawki, pomijając wydania pośrednie.