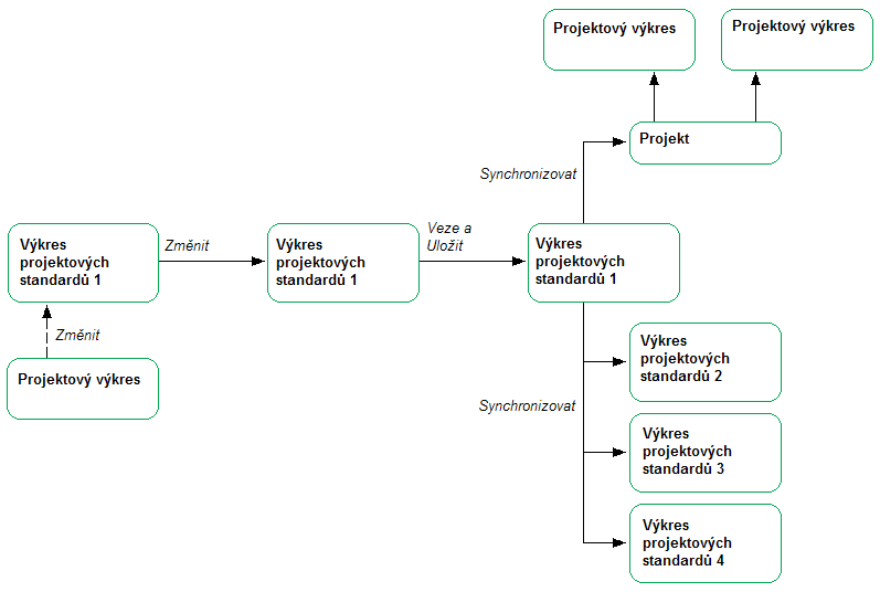
Pokud se styl standardu nebo nastavení zobrazení změní v průběhu trvání projektu, musí být verzováno, být uloženo a poté aktualizováno v projektovém výkresu a v ostatních výkresech projektových norem.
Komponenta normy může být buď změněna přímo ve výkresu norem, nebo aktualizována z projektového výkresu.

Aktualizace výkresů projektových norem AEC