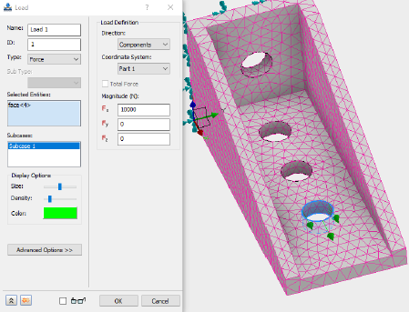
Die Last wird als Kraftlast auf die Fläche der Bohrung angewendet.
strCmdForLoad = "<Load Name=""Load 1"" ID=""1"" Type=""0"" SubType=""0"" EntitiesCount=""1"" Subcases=""1"" ArrowLength=""50"" ArrowColor=""65280"" DisplayDensity=""4"" Direction=""0"" CoordinateSystemID=""0"" Display=""1"" Fx=""10000.0000000000[N]"" Fy=""0.0000000000[N]"" Fz=""0.0000000000[N]"" HasVariableLoad=""0"" HasHeatGenTable=""0"" HadConvCoeffTable=""0"" HasRadTable=""0"" HasTransTable=""0"" HasVelTransTable=""0"" HasAccTransTable=""0"" HasVelFreqTable=""0"" HasAccFreqTable=""0"" HasFreqTable=""0"" HasFreqPhaseTable=""0"" HasAccFreqPhaseTable=""0""><Entity1 GeometryType=""2"" GeometryID=""4"" ComponentName=""Tutorial 1""/></Load>"
Type = 0 steht für die Verwendung einer Kraftlast. GeometryType = 2 gibt an, dass die Last für auf die Fläche mit der ID 4 angewendet wird.
Diese Befehle entsprechen der Anwendung der Last über die Benutzeroberfläche.

Die Halterung wird durch eine feste Randbedingung beschränkt.
strCmdForConstraint = "<Constraint Name=""Constraint 1"" ID=""1"" Type=""0"" CoordinateSystemID=""0"" Tx=""1"" Ty=""1"" Tz=""1"" Rx=""1"" Ry=""1"" Rz=""1"" EntitiesCount=""1"" ArrowLength=""50"" ArrowColor=""14803200"" DisplayDensity=""4"" SubcaseCount=""1"" Subcases=""1""><Entity1 GeometryType=""2"" GeometryID=""13"" ComponentName=""Tutorial 1""/></Constraint>"
Type = 0 steht für die Verwendung einer strukturellen Abhängigkeit. Jede Komponente (Tx, Ty, Tz, Rx, Ry, Rz) wird durch einen Wert 1 definiert. Dieser gibt eine feste Randbedingung an. GeometryType = 2 gibt an, dass die Randbedingung auf die Fläche mit der ID 13 angewendet wird.
Diese Befehle entsprechen der Anwendung der Abhängigkeit über die Benutzeroberfläche.

Das Modell ist jetzt definiert und wir können den iLogic-Befehl hinzufügen, der das Modell löst.
strCmdForSolve = "<RunAnalysis/>"