![]() |
ufe
4.2
Universal Front End is a DCC-agnostic component that will allow a DCC to browse and edit data in multiple data models
|
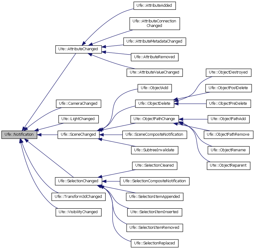
Base class for all notifications. More...
#include <notification.h>

Public Member Functions | |
| Notification () | |
| Constructor. More... | |
| Notification (const Notification &)=default | |
| Default copy constructor. More... | |
| virtual | ~Notification () |
| Destructor. More... | |
| template<typename T > | |
| const T & | staticCast () const |
Base class for all notifications.
This class is the base class for all notifications send by Subject. See the observer pattern for more information.
https://en.wikipedia.org/wiki/Observer_pattern
Derived classes can provide more information to observers.
Definition at line 28 of file notification.h.
| Ufe::Notification::Notification | ( | ) |
Constructor.
|
default |
Default copy constructor.
|
virtual |
Destructor.
|
inline |
Convience method to static_cast<> this Notification to T, with checks in debug builds.
Definition at line 45 of file notification.h.
References UFE_ASSERT.