![]() |
ufe
4.2
Universal Front End is a DCC-agnostic component that will allow a DCC to browse and edit data in multiple data models
|
Abstract base class for undoable commands. More...
#include <undoableCommand.h>

Public Types | |
| typedef std::shared_ptr< UndoableCommand > | Ptr |
Public Member Functions | |
| virtual | ~UndoableCommand () |
| Destructor. More... | |
| virtual std::string | commandString () const |
| Get a user friendly string representation of the command. More... | |
| virtual void | execute () |
| virtual void | undo ()=0 |
| virtual void | redo ()=0 |
Protected Member Functions | |
| UndoableCommand () | |
| Constructor. More... | |
| UndoableCommand (const UndoableCommand &)=delete | |
| Deleting copy constructor. More... | |
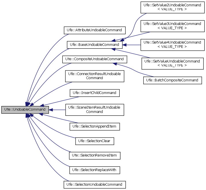
Abstract base class for undoable commands.
This base class defines the trivial interface to implement the Command pattern
https://en.wikipedia.org/wiki/Command_pattern
for interactive multi-level undo.
Definition at line 36 of file undoableCommand.h.
| typedef std::shared_ptr<UndoableCommand> Ufe::UndoableCommand::Ptr |
Definition at line 39 of file undoableCommand.h.
|
virtual |
Destructor.
|
protected |
Constructor.
|
protecteddelete |
Deleting copy constructor.
|
inlinevirtual |
Get a user friendly string representation of the command.
Definition at line 47 of file undoableCommand.h.
|
virtual |
Initial execution of the command, which should be called exactly once. Implementation in this class calls redo().
Reimplemented in Ufe::BatchCompositeCommand, and Ufe::CompositeUndoableCommand.
|
pure virtual |
|
pure virtual |