Après avoir mis à niveau SQL Server, vous devez mettre à niveau votre serveur Vault. Cette opération est disponible pour les environnements monosites ou multisites.

Il est recommandé de terminer l’étape de validation de la sauvegarde et de passer à celle de mise à niveau de SQL avant de commencer la mise à niveau de Vault Server.
Pour en savoir plus, consultez la rubrique correspondant à votre environnement.
Suivez la procédure décrite dans cette section pour la mise à niveau de Vault Server sur un seul site.
Mettre à niveau vers une version plus récente d’une ou de deux versions ?
Mettre à niveau vers une version plus récente d'une ou de deux versions nécessite une seule installation du serveur Vault. Mettre à niveau vers une version plus récente d’au moins trois versions requiert des installations intermédiaires de Vault Server.
Par exemple, si vous passez de Vault Professional 2019 à Vault Professional 2024, utilisez le chemin de migration « 3 ou plus ».
Vérifier la version de SQL
Assurez-vous que la version existante de SQL est compatible avec la nouvelle version de Vault que vous souhaitez installer. Si la version existante de SQL nécessite une mise à niveau (reportez-vous à la rubrique d’aide précédente), mettez d’abord à niveau la version de SQL Publisher pour tous les clients abonnés, puis revenez à cette section.
Installer la version actuelle de Vault Server
L’installation de Vault Server 2011 ou d’une version plus récente entraîne automatiquement la désinstallation de Vault Server 2010 ou de sa version plus récente. Vous n’avez donc pas besoin de désinstaller Vault 2010 ou sa version plus récente.
Lors de chaque installation de Vault Server, activez l'option permettant de télécharger et d'appliquer les Service Packs.
À la fin de l’installation, vous êtes invité à démarrer l’application du serveur Vault et à migrer les coffres-forts. Ne migrez pas les coffres-forts lors de cette étape.
Appliquer les correctifs
Tous les correctifs créés après le dernier Service Pack doivent être installés manuellement sur chaque site. L'installation des correctifs garantit que les dernières mises à jour sont appliquées afin que les opérations de migration s'effectuent correctement.
Migrer les coffres-forts
Lorsque vous lancez Vault Server pour la première fois, l'administrateur vous invite à migrer les bases de données de coffre-fort et de bibliothèque. Les utilisateurs doivent attendre la fin de l'opération de migration pour se connecter à un coffre-fort. Ne lancez la migration qu'une fois que tous les Service Packs et les correctifs ont été appliqués.
Si un Service Pack ou un correctif est appliqué après la migration, une migration de version à version (b2b) est requise. La migration B2B est une option de ligne de commande dont la fonction est détaillée dans la section Délai d’expiration de la migration et dans l’aide Wiki d’Autodesk.
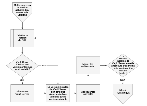
Suivez la procédure décrite dans cette section si votre serveur Vault est antérieur d'au moins trois versions à la version de la mise à niveau.
Chaque version d'Autodesk Vault Server prend en charge la migration depuis les deux versions antérieures. Lorsque vous effectuez une mise à niveau vers au moins trois versions, vous devez migrer la base de données SQL via les versions intermédiaires de Vault. Cette opération s’effectue en installant une version sur deux de Vault Server, jusqu’à la dernière version.
Par exemple : pour migrer de la version 2020 à 2024, vous devez installer Vault 2022 lors d’une étape intermédiaire.
|
Version |
Prend en charge la migration depuis |
|
|---|---|---|
| 2024 | 2023 | 2022 |
| 2023 | 2022 | 2021 |
|
2022 |
2021 |
2020 |
|
2021 |
2020 |
2019 |
|
2020 |
2019 |
2018 |
|
… |
...-1 |
… -2 |
Assurez-vous que la version existante de SQL est compatible avec la nouvelle version de Vault que vous souhaitez installer. Si la version existante de SQL nécessite une mise à niveau (Reportez-vous au chapitre précédent sur la mise à nouveau de SQL), passez aux versions recommandées, puis revenez à cette section.
Tous les correctifs créés après le dernier Service Pack doivent être installés manuellement sur chaque site. L'installation des correctifs garantit que les dernières mises à jour sont appliquées afin que les opérations de migration s'effectuent correctement.
Ne lancez la migration des coffres-forts qu'une fois que tous les Service Packs et les correctifs ont été appliqués. Lorsque vous êtes prêt, lancez l'application du serveur Vault. L'administrateur est invité à effectuer la migration des bases de données de coffre-fort et de bibliothèque. Acceptez la demande et migrez tous les coffres-forts.
Les coffres-forts doivent être migrés vers la version installée avant que la version plus récente de Vault ne puisse être installée. Si un Service Pack ou un correctif est appliqué après la migration, une migration de version à version (B2B) est requise. Une migration B2B correspond à une option de ligne de commande décrite dans la section relative à la migration des données Vault après l’installation d’un correctif ou d’une mise à jour de l’aide en ligne d’Autodesk Vault.
Si la version existante de Vault Server est plus ancienne d'au moins trois versions par rapport à la dernière version, répétez la procédure détaillée dans la section Mise à niveau vers trois versions ultérieures ou plus.
Si la version existante est plus ancienne d'une ou deux versions par rapport à la dernière version, aucune version intermédiaire n'est requise. Passez aux étapes de la section Site unique.
Autodesk Vault prend en charge deux styles de données de réplication sur plusieurs sites. Le premier est un groupe de travail où plusieurs installations du serveur Vault sont connectées à et partagent un seul serveur SQL. Le deuxième type de données est une réplication complète comprenant au moins deux serveurs SQL répliqués. Des informations supplémentaires sont disponibles sur l'aide Wiki de Vault.
Le concept d'une installation intermédiaire est présenté dans la section.
Mettez à niveau vers une version plus récente d'au moins trois versions dans la section Site unique de ce document. L'objectif de l'installation intermédiaire est d'assurer une migration correcte de la base de données SQL (Cette migration s'applique à la base de données et non au contenu.) Dans un environnement multisite ou de réplication, le premier serveur mis à niveau permet de migrer la base de données SQL. Par conséquent, l'installation de versions intermédiaires de Vault est uniquement nécessaire pour le premier serveur mis à niveau. Une fois le premier site migré vers la dernière version, tous les autres sites peuvent installer cette dernière et ignorer les versions intermédiaires du serveur Vault.
Mettre à niveau le groupe de travail
Dans un groupe de travail, n'importe lequel des serveurs Vault peut être le premier à effectuer la mise à niveau. Le site sélectionné va également migrer la base de données SQL. Les autres sites ne pourront accéder au serveur SQL qu'une fois qu'ils partageront le même produit, la même version et le même Service Pack
Nous vous recommandons de commencer par le site dont la connexion au serveur SQL est la plus rapide. Lorsque vous êtes prêt à effectuer la mise à niveau, suivez les étapes décrites dans la section Site unique. Mettez à niveau le serveur sélectionné vers la dernière version et le dernier Service Pack avant de passer sur d'autres sites.
Lorsque la première mise à jour de site est terminée, installez le serveur Vault sur les autres sites. Si vous effectuez une mise à niveau depuis Vault Server 2009 ou une version antérieure, désinstallez le serveur Vault sur tous les autres sites. Installez ensuite la dernière version et le dernier Service Pack, en ignorant les versions intermédiaires. Les versions de serveur intermédiaires ne sont pas nécessaires sur les autres sites de groupe de travail.
Mettre à niveau les groupes de travail connectés
La migration d'un environnement entièrement répliqué doit commencer par le groupe de travail Editeur. Tous les groupes de travail Abonné doivent être en ligne et disponibles lors de la migration de l'éditeur. Tant qu'un serveur Vault et que le serveur SQL sont disponibles dans un groupe de travail, ce dernier est considéré comme étant disponible. Si un groupe de travail Abonné est hors ligne et ne peut pas être rendu disponible, reportez la migration.
Validez l'état de la réplication de tous les groupes de travail et de toutes les bases de données avant de procéder à la migration. Si vous rencontrez des problèmes de réplication, résolvez-les avant de continuer. Des informations sur l'état de réplication sont disponibles dans l'aide Wiki, sous Tâches de l'administrateur/Gérer la réplication.
Migrer un site depuis le groupe de travail Editeur en suivant la procédure décrite dans la section Site unique. L'installation du serveur Vault effectue automatiquement la migration de la base de données SQL. La migration de la base de données SQL est automatiquement répliquée vers toutes les bases de données Abonné. Une fois que le serveur Vault est installé sur le premier site, installez la dernière version de Vault, des Service Packs et des correctifs sur tous les autres sites, dans tous les groupes de travail.
Si des versions de serveur intermédiaires sont requises, seul le premier serveur est concerné. Tous les autres serveurs Vault répartis dans tous les groupes de travail doivent installer la dernière version du serveur Vault, des Service Packs et des correctifs, et ignorer les versions intermédiaires.