ufe
5.5
Universal Front End is a DCC-agnostic component that will allow a DCC to browse and edit data in multiple data models
Namespaces
|
Typedefs
rtid.h File Reference
#include "
ufe.h
"
#include <cstdint>
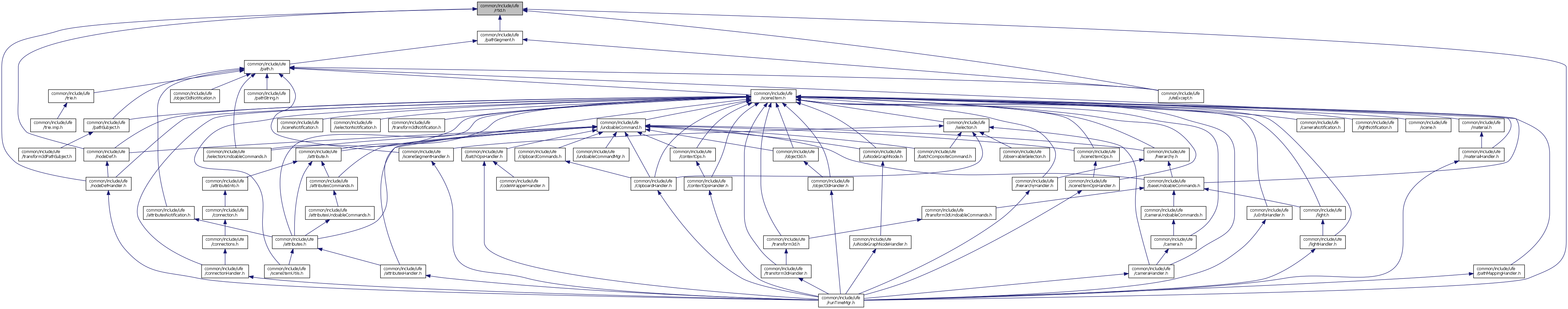
Include dependency graph for rtid.h:
This graph shows which files directly or indirectly include this file:
Go to the source code of this file.
Namespaces
namespace
Ufe
Typedefs
typedef uint32_t
Ufe::Rtid
common
include
ufe
rtid.h
Generated on Tue Sep 3 2024 09:29:43 for ufe by
1.9.4