![]() |
ufe 6.5
Universal Front End is a DCC-agnostic component that will allow a DCC to browse and edit data in multiple data models
|


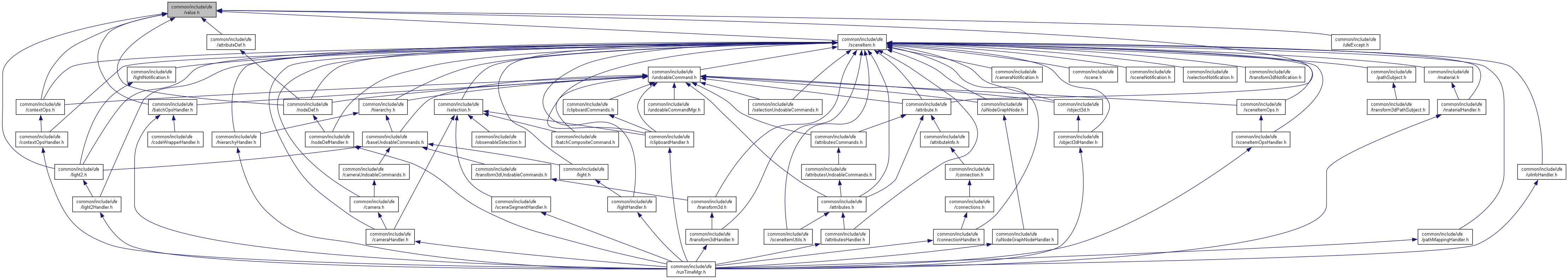
Go to the source code of this file.
Classes | |
| class | Ufe::Value |
Namespaces | |
| namespace | Ufe |
Macros | |
| #define | UFE_VALUE_SUPPORTS_VECTOR_AND_COLOR 1 |
| Value class that can hold a wide set of types. More... | |
Typedefs | |
| using | Ufe::ValueDictionary = std::unordered_map< std::string, Value > |
| #define UFE_VALUE_SUPPORTS_VECTOR_AND_COLOR 1 |
Value class that can hold a wide set of types.
This class is instantiated for the following types:
bool int float double string Ufe::Vector2i Ufe::Vector2f Ufe::Vector2d Ufe::Vector3i Ufe::Vector3f Ufe::Vector3d Ufe::Vector4i Ufe::Vector4f Ufe::Vector4d Ufe::Color3f Ufe::Color4f