Questo case study descrive i requisiti di configurazione tipici di una società fittizia denominata XYZ. Lo scopo del case study è associare i casi di utilizzo tipico agli argomenti elencati in questo documento.
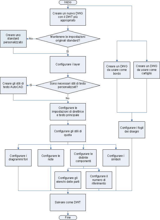
In ognuna delle sezioni seguenti viene descritto un gruppo di requisiti e vengono forniti i collegamenti agli argomenti correlati in cui vengono fornite istruzioni passo per passo. Nel diagramma riportato di seguito viene mostrato il flusso di lavoro di configurazione del case study. Negli argomenti successivi di questo case study viene riprodotto il diagramma di flusso e vengono illustrati i punti del processo di configurazione a cui corrispondono gli argomenti. In questo documento vengono trattati molti argomenti sulla configurazione. Gli argomenti non si limitano solo ai requisiti esposti nel case study.

Nel case study viene presentato il seguente scenario: