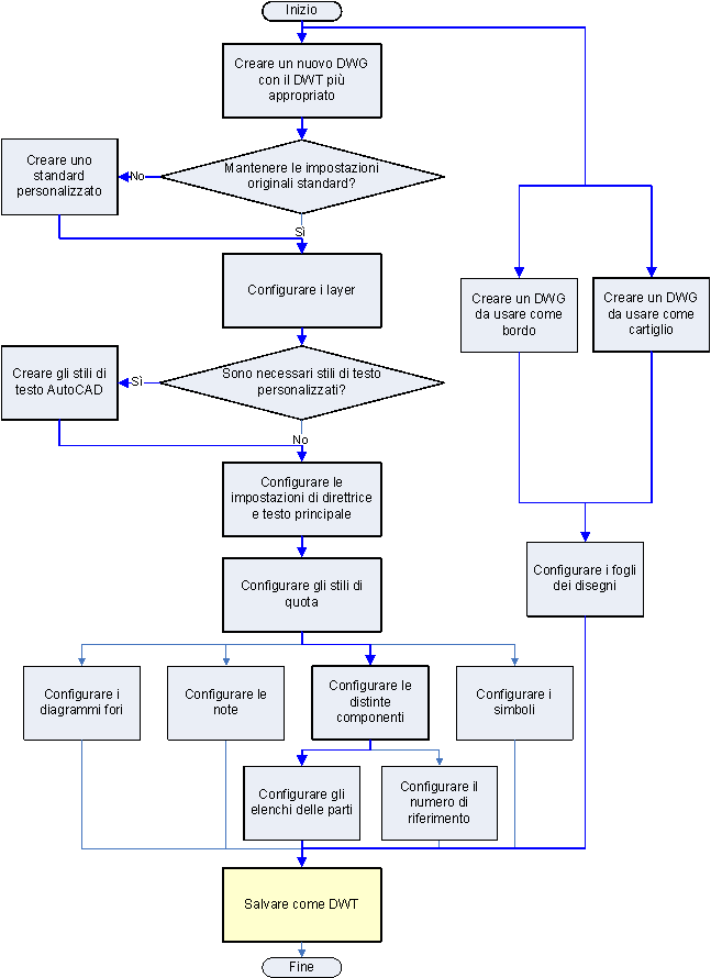
Case study sulla configurazione di Set di strumenti AutoCAD Mechanical - Salvataggio della configurazione in un modello

Posizione nel diagramma di flusso

Modello (con estensione dwt)

Il file di modello Company XYZ.dwt, contenente tutte le modifiche e le impostazioni standard, è nella cartella dei modelli di default di Set di strumenti AutoCAD Mechanical. Per motivi di compatibilità con le norme di disegno della società, tutti i nuovi disegni che vengono creati si devono basare su questo modello.