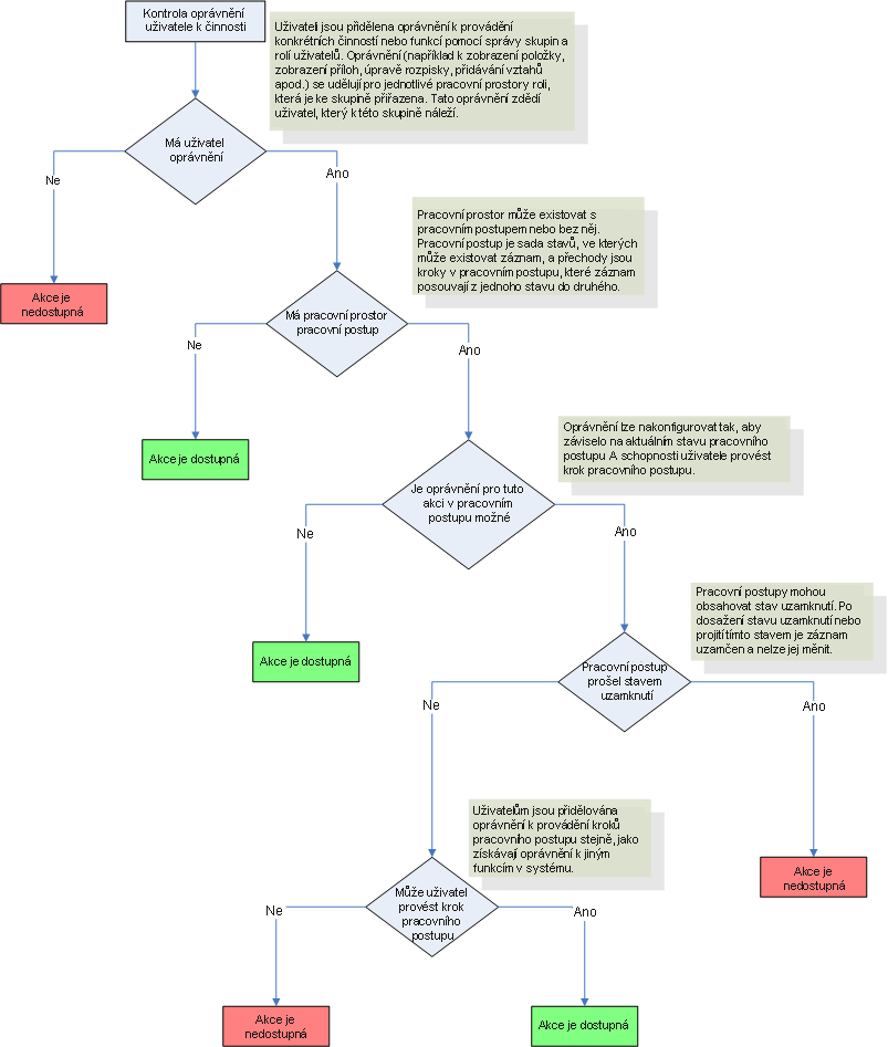
Oprávnění pracovního postupu určují, kdo může provádět určité akce v pracovním postupu, a jsou uživatelům udělena stejně jako oprávnění pracovního prostoru. Přidávají další vrstvu řízení přístupu, která se vztahuje výhradně na pracovní postup, a na rozdíl od oprávnění pracovního prostoru mohou být definována uživatelem a přiřazena k jednomu nebo více přechodům pracovního postupu podle konkrétních potřeb.
Níže uvedený vývojový diagram ukazuje, jak aplikace Fusion Manage používá oprávnění pracovního postupu a jak tato oprávnění fungují společně s oprávněními pracovního prostoru. Existují například případy, kdy uživatel nemůže provést akci pracovního prostoru, protože je uvedena v aktuálním stavu pracovního postupu, i když uživatel má příslušná oprávnění pracovního prostoru.

Podrobnou nápovědu k pracovním postupům v aplikaci Fusion Manage naleznete v části Správa pracovního postupu.