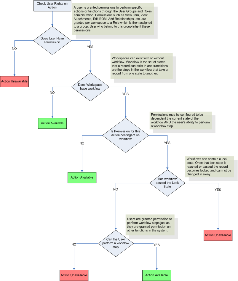
워크플로우 권한은 워크플로우에서 특정 작업을 수행할 수 있는 사용자를 제어하고 작업공간 권한과 같은 방식으로 사용자에게 부여됩니다. 워크플로우 권한은 특히, 워크플로우와 관련된 추가 액세스 제어 도면층을 적용하며, 작업공간 권한과 달리 특정 필요에 따라 사용자 정의하여 하나 이상의 워크플로우 전환에 지정할 수 있습니다.
아래의 순서도에는 Fusion Manage에서 워크플로우 권한을 적용하는 방식과 워크플로우 권한이 작업공간 권한과 함께 작동하는 방식이 나와 있습니다. 예를 들어, 사용자에게 적절한 작업공간 권한이 있더라도 현재 워크플로우 상태에 따라 달라지기 때문에 사용자가 작업공간 작업을 수행할 수 없는 경우가 있습니다.
주: 서버측 스크립팅을 통해 추가 워크플로우 컨트롤을 적용할 수 있습니다. 자세한 정보는 개발자 스크립팅 안내서를 참고하십시오.

Fusion Manage의 워크플로우에 대한 자세한 도움말은 워크플로우 관리를 참고하십시오.