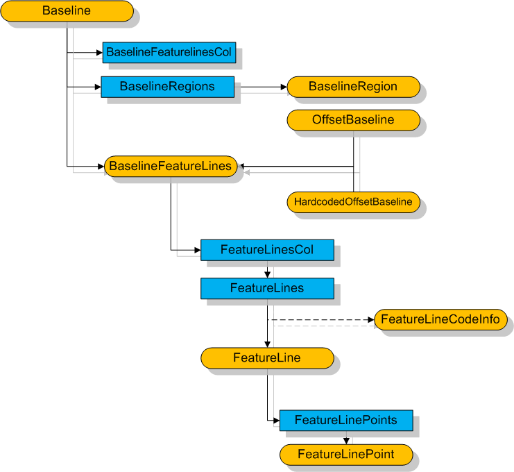
Share Email Facebook Twitter LinkedIn Object Hierarchy Feature Line Object Model Parent topic: Feature Lines