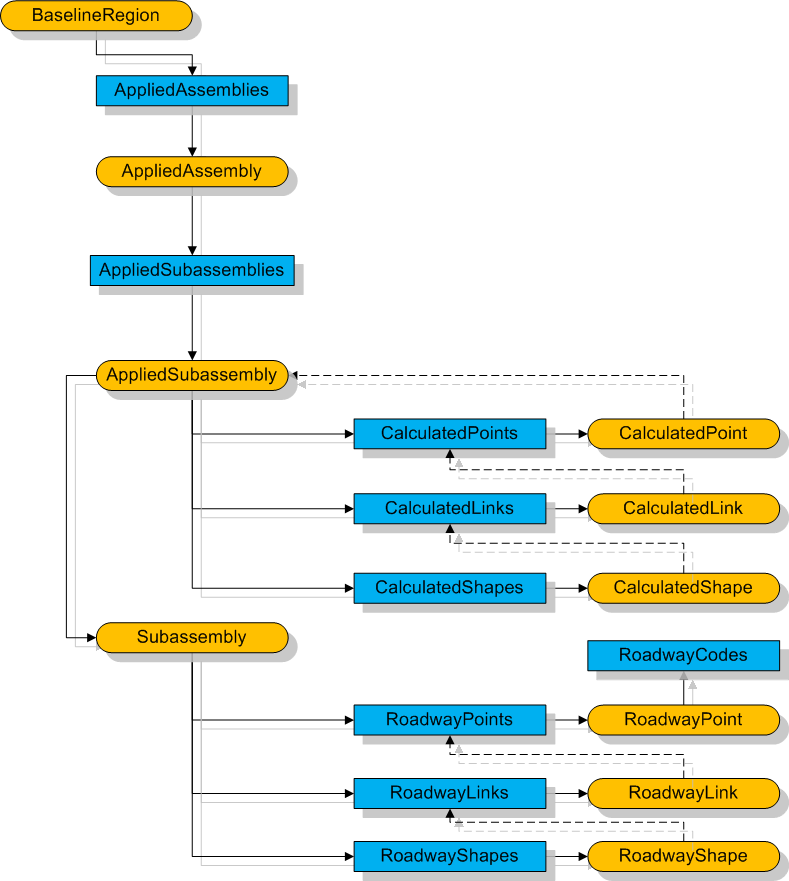
Share Email Facebook Twitter LinkedIn Object Hierarchy Assemblies and Subassemblies Object Model Parent topic: Assemblies and Subassemblies